onsemi NCV51705高速低圧側SiC MOSFETドライバ
onsemi NCV51705高速低圧側SiC MOSFETドライバは、電源ON・OFF時の高ピーク電流を実現するように設計されており、スイッチング損失が最小限に抑えられています。信頼性の向上、dV/dt耐性、さらなる高速電源OFFをも目的として、NCV51705は、ユーザーが選択できる負電圧レールを生成するためにそのオンボード充電ポンプを活用できます。絶縁アプリケーションを対象に、NCV51705は、外部アクセス可能5Vレールも実現しており、デジタルまたはハイスピード光アイソレータの二次側に給電できます。NCV51705には、バイアス電力の不足電圧ロックアウト監視機能といった需要な保護機能も搭載されています。onsemi NCV51705 SiC MOSFETドライバは、24ピン・クワッドフラット無鉛 (QFN) パッケージで販売されており、AEC-Q100仕様を対象とした車載認定を受けており、Grade 1の温度範囲が備わっています。
特徴
- 車載アプリケーション向けAEC-Q100認定
- スプリット出力段による高ピーク出力電流によって、独立した電源ON/電源OFFオフ調整が可能
- ソース機能: 6A
- シンク能力: 6A
- 通電中の効率定なSiC MOSFET動作を目的に28Vまで拡張された正電圧定格
- 調整可能オンボード安定化充電ポンプ(-3.3V~-8V)
- 高速電源OFF用の負電圧駆動
- 内臓負充電ポンプ
- デジタル発振器電源用にアクセスできる5Vリファレンス/バイアスレール
- 調整可能な不足電圧ロックアウト
- 高速不飽和機能
- 500kHz動作周波数(fSW)
- -40°C~+125°C動作周囲温度(TA)
- 小型および低寄生インダクタンスQFN-24パッケージ(ウェッタブル・フランク搭載)
アプリケーション
- 車載用インバータ、コンバータ、モータ・ドライバ
- トラクションインバータ
- ハイパワーDC-DCコンバータ
- ハイパワー力率補正(PFC)
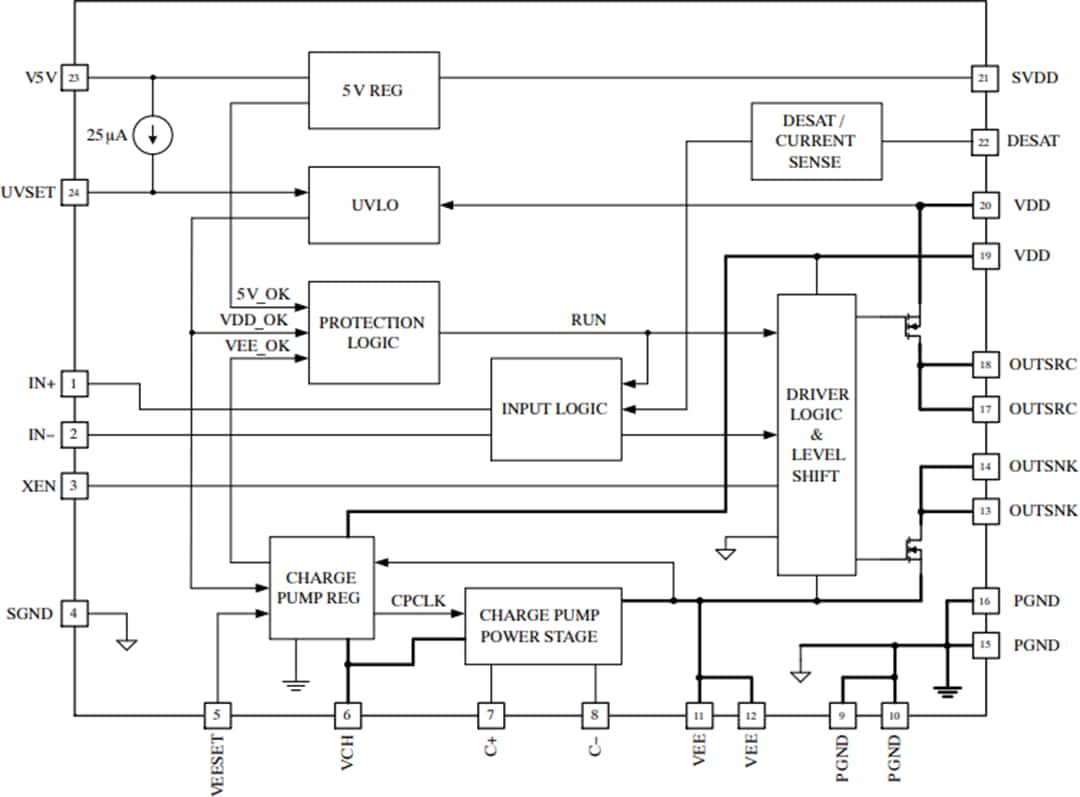
ブロック図
標準アプリケーション回路
ピン指定
公開: 2019-08-13
| 更新済み: 2024-02-20
