onsemi NCV7691電流コントローラ
onsemi NCV761電流コントローラは、駆動用の外付けNPNバイポーラデバイスを実現 LED、. LED輝度レベルは、電流範囲を増加させる バイポーラ トランジスタが備わった外付けレジスタを使用してプログラミングされています。 NCV7691コントローラLEDドライバは柔軟性に富んでおり、 シングルチャンネル をマルチチャネルシステムに追加できます。 特徴には、パルス幅変調(PWM)制御、複数のLEDストリング制御、オープンLEDストリング、短絡LEDストリング診断があります。 この電流コントローラは無鉛で、車載用Q100の認定を受けています。 NCV7691は、車載用LEDランプ、リアコンビネーションランプ(RCL)、フォグランプ、車載用リニア電流LEDドライバに理想的です。特徴
- Constant current output for LED string drive
- External bipolar device for wide current range flexibility
- BCP56 transistor can drive multiple strings concurrently
- External programming current resistor
- PWM control
- Negative temperature coefficient current control option
- Open LED string diagnostic
- Short−circuit LED string diagnostic
- Multiple LED string control
- Overvoltage set back power limitation
- SOIC−8 package
- AEC−Q100 qualified and Production Part Approval Process (PPAP) capable
- Pb−Free devices
仕様
- -55ºC to 150ºC of Junction temperature (TJ)
- 4V (typical) under-voltage lockout
- 15ºC (typical ) of thermal hysteresis
- 100KHz (typical) of unity-gain bandwidth
- -0.3V to 50V DC supply voltage (VS)
アプリケーション
- Rear Combination Lamps (RCL)
- Daytime Running (DR) lights
- Center High Mounted Stop Lamps (CHMSL) arrays
- Turn signal and other externally modulated applications
- General automotive linear current LED driver
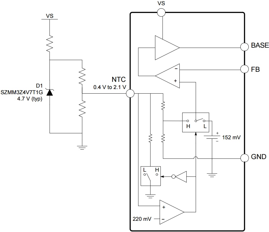
Block Diagram
NCV7691 Negative Temperature Coefficient
公開: 2017-01-03
| 更新済み: 2022-03-11
