onsemi NCV84045保護MOSFET
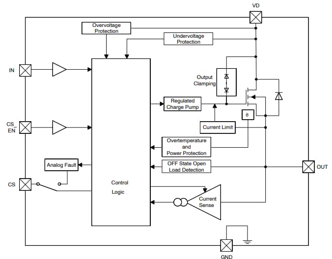
onsemi NCV84045保護MOSFETは 、負荷の切り替えが可能な、完全に保護されたシングルチャンネル・ハイサイド・ドライバです。onsemiデバイスは、電球、ソレノイド、その他のアクチュエータなどの負荷を切り替えることができます。このデバイスには、アクティブ突入電流管理、自動再起動が備わった過−温度シャットダウン、過電圧アクティブクランプなどの高度な保護機能があります。専用の電流センスピンは、VDへの短絡、接地への短絡、OFF状態のオープン負荷検出などの高精度アナログ電流監視と障害表示を実現しています。アクティブ高電流センス・イネーブル・ピンによって、すべての診断と電流センス機能が実現します。特徴
- 突入電流管理を用いた短絡保護
- CMOS(3V/5V)互換制御入力
- 超低スタンバイ電流
- 非常に低い電流検出漏洩
- 比例負荷電流検出
- 電流センス・イネーブル
- オフ状態オープン負荷検出
- VD検出に対する出力ショート
- 過負荷と接地への短絡を表示
- 熱シャットダウン(オートリセット搭載)
- 低電圧シャットダウン
- 誘導スイッチング用の統合クランプ
- 接地の損失とVD保護の損失
- ESD保護
- 外付け部品を用いた逆バッテリ保護
- 固有のサイトと制御変更要件を必要とする車載用およびその他のアプリケーションを対象としたNCVプレフィックス(AEC−Q100 Grade 1認定済でPPAP対応)
- これは無鉛デバイスです
アプリケーション
- さまざまな抵抗性、誘導性、容量性負荷を切り替え
- 電気機械式リレー、ヒューズ、ディスクリート回路の代替製品として使用可
- 車載/産業
ブロック図
公開: 2022-11-14
| 更新済み: 2022-11-23
