onsemi NCV84120自己保護型ハイサイドドライバ

onsemi NCV84120自己保護型ハイサイドドライバは、完全に保護されたシングルチャンネルデバイスで、電球、ソレノイド、その他のアクチュエータといったさまざまな負荷を切り替えるように設計されています。NCV84120には、アクティブ突入電流管理、過温度シャットダウン(自動再起動搭載)、過電圧アクティブクランプといった高度保護機能が組み合わされています。専用の電流センスピンは、VDへの短絡、接地への短絡、OFF状態のオープン負荷検出などの高精度アナログ電流監視と障害表示を実現しています。アクティブ高電流センス・イネーブル・ピンによって、すべての診断と電流センス機能が実現します。

特徴

  • 突入電流管理を用いた短絡保護
  • CMOS(3V/5V)互換制御入力
  • 超低スタンバイ電流
  • 非常に低い電流検出漏洩
  • 比例負荷電流検出
  • 電流センス・イネーブル
  • オフ状態オープン負荷検出
  • VD検出に対する出力ショート
  • 過負荷と接地への短絡を表示
  • 熱シャットダウン(オートリセット搭載)
  • 低電圧シャットダウン
  • 誘導スイッチング用の統合クランプ
  • 接地の損失とVD保護の損失
  • ESD保護
  • バッテリの逆方向挿入保護
  • 認定対応 AEC−Q100
  • 無鉛デバイス

アプリケーション

  • さまざまな抵抗性、誘導性、容量性負荷を切り替え
  • 電気機械式リレー、ヒューズ、ディスクリート回路の代替製品として使用可
  • 車載/産業

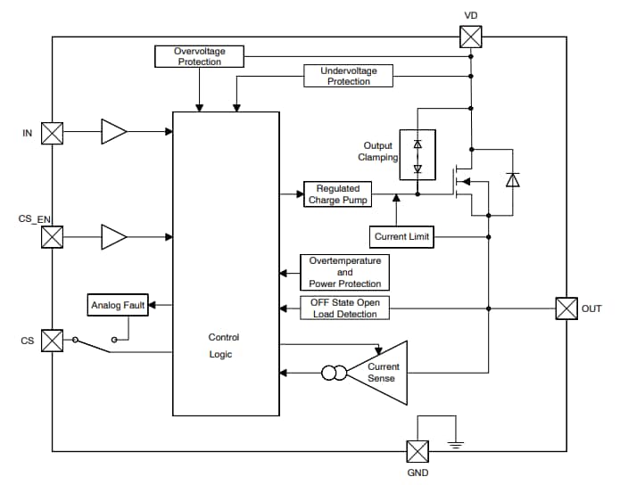
ブロック図

ブロック図 - onsemi NCV84120自己保護型ハイサイドドライバ

電圧と電流変換

アプリケーション回路図 - onsemi NCV84120自己保護型ハイサイドドライバ
公開: 2023-01-30 | 更新済み: 2023-02-07