onsemi NCV84160自己保護ハイサイドMOSFETドライバ
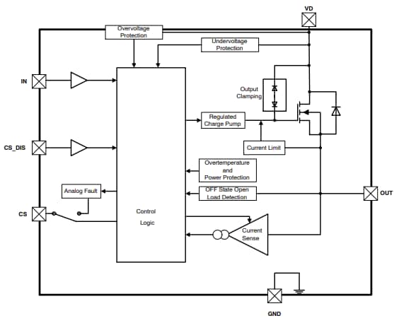
onsemi NCV84160自己保護ハイサイドMOSFETドライバは、シングルチャネルドライバで、ソレノイド、電球、アクチュエータといった負荷のスイッチングに使用できます。VD 検出に対する出力ショート、OFF状態オープン負荷検出、誘導型スイッチング用の統合クランプ、電流センス無効が特徴です。NCV84160 MOSFETドライバには、CMOS(3V/5V)互換制御入力が搭載されています。このMOSFETドライバは、-40°C ~ 150°Cの温度範囲と4.5V ~ 28Vの電圧範囲で動作します。NCV84160 MOSFETドライバは、AEC-Q100の認定を受けています。NCV84160 MOSFETドライバには、過電圧アクティブクランプ、アクティブ突入電流管理、自動再起動による温度過昇シャットダウンといった高度保護機能が組み込まれています。このMOSFETドライバは、自動車業界で使用され、電気機械リレーとディスクリート回路の代替品となります。
特徴
- CMOS(3V/5V)互換制御入力
- 突入電流管理による短絡保護
- 比例負荷電流検出
- 小スタンバイ電流
- 低電流センス漏洩
- 電流センス無効
- オフ状態オープン負荷検出
- VD 検出に対する出力ショート
- サーマルシャットダウン(自動再起動搭載)
- 低電圧シャットダウン
- 接地の喪失とVD の喪失保護
- ESD保護
- バッテリの逆方向挿入保護
- AEC-Q100準拠
アプリケーション
- スイッチ抵抗性、誘導性、容量性負荷
- 電気機械リレーとディスクリート回路の代替品
- 産業用/車載
ブロック図
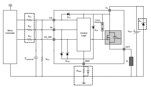
アプリケーションのスキーム図
公開: 2024-12-09
| 更新済み: 2024-12-27
