onsemi NCV8877非同期ブーストコントローラ
onsemi NCV8877車載グレード始動・停止、非同期ブーストコントローラは、車両の始動/停止中にバッテリ電圧が低下した場合に最小出力電圧を供給するように設計されています。コントローラは、外部NチャネルMOSFETを駆動します。加えて、内部スロープ補償によるピーク電流モード制御を利用します。ICは、ゲートドライバへ電荷を供給する内部レギュレータを内蔵しています。保護機能には、サイクル単位の電流制限、およびサーマルシャットダウンがあります。onsemi NCV8877は、SOIC-8パッケージを採用しています。加えて、低静止電流スリープモード動作といった機能があり、電源電圧がレギュレーション設定ポイントを下回るとブースト動作が開始されます。NCV8877は、電源電圧が起動閾値を下回ると有効になります。特徴
- 起動閾値電圧を下回ると自動的に開始(工場出荷時にプログラム可能)
- オーバーライド無効機能
- レギュレーション設定ポイントを下回るとブーストモード動作に入る
- 出力精度 全温度範囲で2%
- 内部スロープ補償によるピーク電流モード制御
- 外部調整可能な周波数動作
- 広い入力電圧範囲 2V~40V、負荷ダンプ 45V
- 低静止電流スリープモード動作(標準12A以下)
- サイクル単位の電流制限保護
- ヒカップモード過電流保護(OCP)
- サーマルシャットダウン(TSD)
- リフローはんだ対応
- パッケージ SOIC-8
- 湿度感度レベル(MSL)1
- 無鉛
- 「NCV」から始まる部品番号:車載グレードアプリケーション。および固有のサイト/制御変更要件、AEC-Q100対応が必要になる他のアプリケーション
仕様
- 静止電流
- スリープモード:最大14µA、標準12µA
- スイッチングなし:最大4.0mA、標準2.2mA
- 発振器(オシレータ)
- スイッチング周波数範囲 153kHz~501kHz
- 最小パルス幅範囲 89ns~146ns
- 最大デューティサイクル範囲 81%~85%
- ランプのスロープ補償範囲 45mV/µs~61mV/µs
- 無効化
- プルダウン電流 最大1.0µA、標準0.6µA
- 高入力電圧範囲 2.0V~5.0V
- 高入力電圧ヒステリシス 標準500mV
- 低入力電圧範囲 0mV~800mV
- 電流センスアンプ
- 低周波ゲイン範囲 0.9V/V~1.1V/V
- 帯域幅 最小2.5MHz
- ISNS入力バイアス電流 最大50µA、標準30µA
- 電流制限閾値電圧 180mV~220mV
- 電流制限/過電流保護応答時間 最大125ns、標準80ns
- 過電流保護閾値電圧 125%~175%
- 電圧トランスコンダクタンスエラーオペアンプ
- トランスコンダクタンス範囲 0.8mS~1.63mS
- 最小出力抵抗 2.0MΩ
- 最大出力電圧 2.5V(最小値)
- ソース/シンク電流 最小80µA、標準100µA
- クランプ電圧 標準1.1V標
- スイッチング遅延 最大64µs、標準55µs
- 電源電圧範囲 -0.3VDC ~40VDC
- ピーク過渡電圧 45V
- ゲートドライバ
- ソース電流 最小550mA、標準800mA
- シンク電流 最小480mA、標準600mA
- 駆動電圧降下 最大0.6V、標準0.3V
- 駆動電圧 ソース電流 最小35mA、標準45mA
- バックドライブ ダイオード電圧降下 最大0.7V
- 駆動電圧範囲 5.67V~6.2V駆動
- プルダウン抵抗 標準21kΩ
- 低電圧ロックアウト(UVLO)
- 閾値電圧範囲 3.54V~4.0V
- ヒステリシス範囲 325mV~570mV
- サーマルシャットダウン
- 閾値範囲 +160°C~+180°C
- ヒステリシス範囲 10°C~20°C
- 遅延 最大100ns
- 電圧レギュレーション
- 範囲 6.66V~10.20V
- 閾値(IC)有効範囲 7.10V~10.94V
- 閾値(IC)無効範囲 7.55V~11.54V
- ESD機能(すべてのピン)
- 人体モデル(HBM)≥2.0kV
- マシンモデル ≥200V
- 接合部動作温度 -40°C~+150°C
- パッケージ熱抵抗 100°C/W
主なアプリケーション
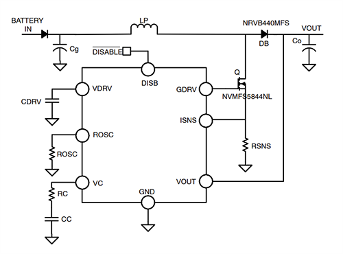
電流モード制御図
公開: 2023-08-10
| 更新済み: 2023-08-18
