onsemi NCx51152絶縁型シングルチャネル・ゲートドライバ
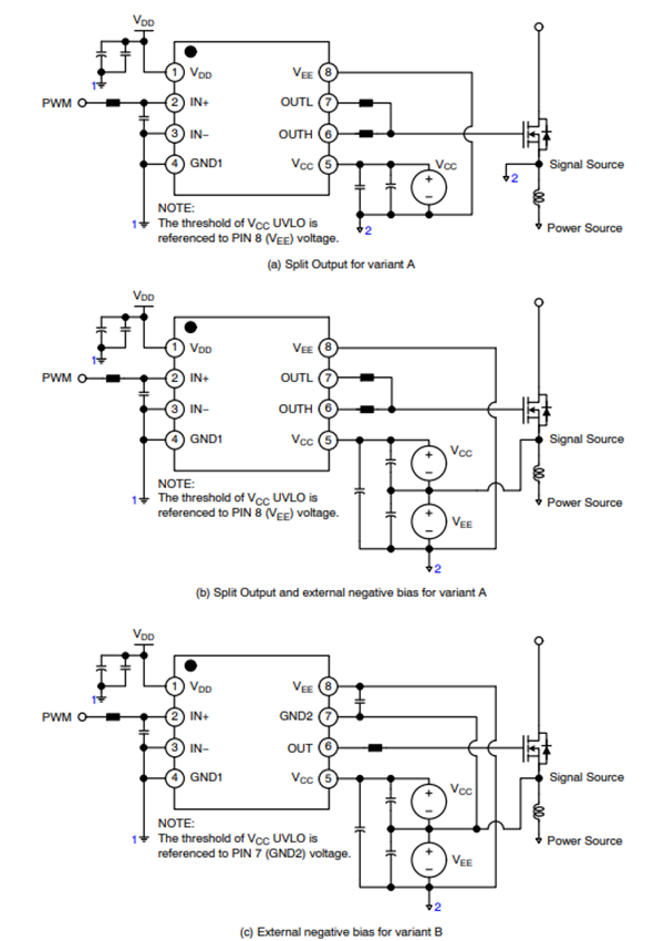
onsemi NCx51152絶縁型シングルチャネル・ゲートドライバは、パワーMOSFETおよびSiC MOSFETパワースイッチの高速スイッチング駆動に最適です。NCP51152およびNCV51152ゲートドライバは、4.5Aソース/ピーク9Aシンク電流、および短絡/整合伝播遅延が特長です。これらのドライバは、スプリット出力構成により、立ち上がり時間と立下り時間を個別に調整できます。保護機能として、(ハイ/ロー)両サイドのドライバの独立した低電圧ロックアウトなどがあります。onsemi NCP51152およびNCV51152絶縁型シングルチャネル・ゲートドライバは、4mm SOIC-8パッケージで提供され、最大3.75kVRMS までの絶縁電圧をサポートできます。また、NCV51152バージョンは、車載アプリケーション要件のAEC-Q100認定済みです。特徴
- オプション
- 分離された別の出力 (NCx51152xA)
- GND2を参照した負のVEE およびVCC UVLOを含む広いバイアス電圧範囲 (NCx51152xB)
- 入力電源電圧範囲 3V~20V
- 出力電圧電圧範囲 6.5V~30V、5V/8V for MOSFET、12V/17V for SiC、閾値
- 出力電流能力 ピーク4.5Aソース、ピーク9Aシンク
- dV/dt耐性 200V/ns
- 入力ピンでの負の5V対応能力
- 伝播遅延 標準36ns、最大遅延整合5ns
- 短絡時のゲートクランプ (NCx51152xA)
- 車載アプリケーション要件のAEC-Q100認定済み(NCV51152のみ)
- 計画された絶縁と安全性
- 絶縁 3.75kVRMS /1分間(UL1577要件に準拠)
- GB4943.1-2011に沿ったCQC認証
- IEC 62386-1に準拠したSGS FIMO認証
アプリケーション
- NCP51152
- モータドライブ
- DC-DCおよびAC-DC電源での絶縁コンバータ
- サーバ、テレコム、産業インフラ
- NCV51152
- オンボードチャージャ
- xEV DC/DCコンバータ
- トラクション・インバータ
- 充電ステーション
標準アプリケーション回路
機能ブロック図
公開: 2024-07-31
| 更新済み: 2024-08-12
