onsemi NFAQ0560R43Tインテリジェントパワーモジュール(IPM)
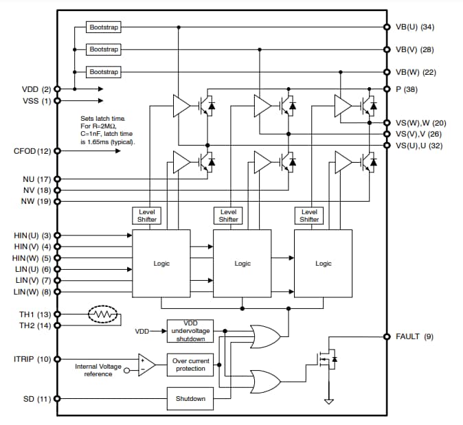
onsemi NFAQ0560R43Tインテリジェントパワーモジュール(IPM)は、高電圧ドライバとサーミスタから成る完全集積型のインバータ電力段です。このパワーモジュールは、永久磁石同期モータ(PMSM)、ブラシレスDC(BLDC)モータ、AC非同期モータの駆動に適した6つのIGBT(FS4 RC IGBT技術)で構成されています。パワーモジュールのIGBTは、最大限の柔軟性を発揮するために下肢に別途のエミッタ接続を備えた三相ブリッジで構成されています。このパワーモジュールは、クロス−導通保護、外部シャットダウン、低電圧ロックアウト機能を搭載した電力段のための保護機能が特徴です。NFAQ0560R43Tパワーモジュールには、統合ブートストラップダイオードとレジスタ、基板温度測定用のサーミスタ、シャットダウンピンが備わっています。このパワーモジュールは、450Vの電源電圧、600Vのコレクタ-エミッタ間電圧、−40ºC~125ºCの保存温度範囲に対応します。NFAQ0560R43Tパワーモジュールは、産業用ポンプ、産業用ファン、産業オートメーション、家電への使用に最適です。特徴
- 3相5A/600V IGBTモジュール(統合ドライバ搭載)
- コンパクトな29.6mm x 18.2mmデュアルインラインパッケージ
- 内蔵低電圧保護
- クロス導通保護
- すべてのIGBTをシャットダウンするITRIP入力
- 統合ブートストラップダイオードとレジスタ
- 基板温度計測用サーミスタ
- シャットダウンピン
- UL1557認可
仕様
- 450Vの電源電圧
- 600Vのコレクタ-エミッタ間電圧
- 150ºCの接合部動作温度範囲
- -40ºC~+125ºCの保管温度範囲
アプリケーション
- 工業用ポンプ
- 産業用ファン
- 産業オートメーション
- 家電製品
ブロック図
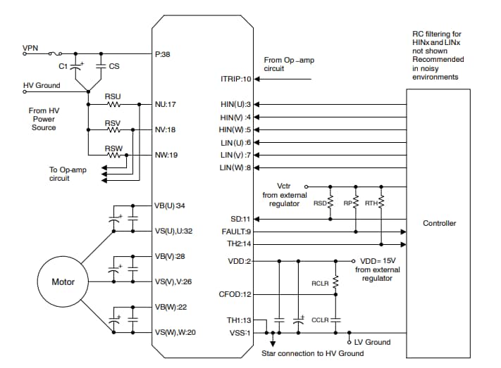
スキーム図
公開: 2022-04-07
| 更新済み: 2022-04-12
