onsemi NFVA25012NP2Tインテリジェント・パワーモジュール
Onsemi NFVA25012NP2Tインテリジェント・パワーモジュール (IPM) は、EMIや損失を最小化するために、最適化された組み込みIGBTのゲートドライブを統合します。このモジュールは、 ハイブリッドや電気自動車用のフル機能を備えた高性能インバータ出力段を提供します。Onsemi NFVA25012NP2T IPMには、低電圧ロックアウト、過電流シャットダウン、ドライブICの熱モニタリング、障害報告など、複数のオンモジュール保護が含まれます。このモジュールは、 低損失の短絡定格 IGBT を備えており、AlN DBC 基板を使用して低い熱抵抗を実現します。NFVA25012NP2T IPM には、三相電流センシング用の、ローサイドIGBTから独立したオープンエミッタピンも含まれています。NFVA22512NP2T IPMは、優れた耐久性、超長寿命、統合されたセンスIGBTを通じて調整可能な過電流保護が特徴です。このモジュールは、300V ~ 88Vの電源電圧範囲、-40°C ~ +150°Cの接合部温度範囲で動作します。それは気候制御のEコンプレッサ、高電圧 (HV) 油/水ポンプ、HVスーパーチャージ、モーション制御に最適です。
特徴
- 34ピンDIPパッケージの自動車SPM®
- AECおよびAQG324認定、PPAP対応
- 三相IGBTインバータ (一体型ゲートドライバと保護機能を備えた)
- 低損失、短絡定格のIGBT
- AlN DBC基板を使用した非常に低い熱抵抗
- PCBレイアウトを簡素化できる内蔵ブートストラップダイオードと専用のvsピン
- 三相電流センシング用の、ローサイドIGBTから独立したオープンエミッタピン
- シングル接地の電源
- 温度モニタリングと管理用の組み込みNTCサーミスタ
- 統合されたセンスIGBTを通じて調整可能な過電流保護
- 鉛フリーデバイス
アプリケーション
- 自動車用の高電圧補助モーター
- 気候 E-コンプレッサ
- 油/水ポンプ
- スーパー/ターボ充電器
- さまざまなファン
- 産業用モーター制御
仕様
- 絶縁定格:2,500Vrms
- 電源電圧範囲:300V~800V
- ジャンクション温度範囲:-40°C~++150°C
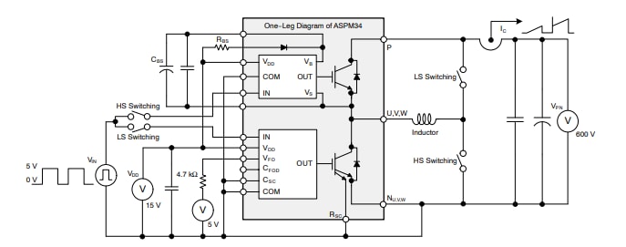
回路図
その他の資料
公開: 2020-06-01
| 更新済み: 2024-06-06
