Texas Instruments LM3645LEDドライバIC

Texas Instruments LM3645LED ドライバ IC は、2Aハイサイド電流ソースを備えた同期ブースト・クワッド LED フラッシュ・ドライバです。このLEDドライバは、小型ソリューションサイズで高レベルの調整機能を提供します。LM3645ドライバは、2MHzまたは4MHz定周波数-同期電流モード PWM ブースト・コンバータを内蔵しています。このLEDドライバは、2.3V~5.5Vの入力電圧範囲でLED電流を調整するクワッドハイサイド電流源を備えています。機能には、デュアル・ハードウェア・フラッシュ・ピン、ハードウェア・トーチまたはTx割り込みピン(STR1、STR2、TORCH/TX)、デュアルNTCサーミスタ・モニタが含まれます。LM3645ICは、 白色LEDフラッシュ付きカメラ付き携帯電話、デジタルスチルカメラ、バーコードスキャナ、携帯データ端末に最適です。

LM3645LEDドライバの機能は、I2C互換インターフェイスを介して制御できます。このLEDドライバには、過電圧保護(OVP)と調整可能な電流制限という2つのスイッチング周波数オプションがあります。このデバイスは、-40°C~85°Cの周囲温度範囲で動作します。

特徴

  • クアッド独立LED電流源プログラマビリティ
  • 0.525mAから2Aの正確でプログラム可能なLED電流範囲
  • 低バッテリ状態時のフラッシュLED電流の最適化 (IVFM)
  • >トーチモード(100mA時)およびフラッシュモード(1A~2A時)で>85%の効率
  • 接地型カソードLED動作による熱管理の向上
  • デュアル・ハードウェア・ストローブ・イネーブル(STR1および STR2)
  • RFパワーアンプパルスイベント用同期入力(TORCH/TX)
  • ハードウェアトーチイネーブル(TORCH/Tx)
  • デュアルリモートNTCモニタリング(TEMP1およびTEMP2)
  • 出力電圧固定モード
  • 1MHzI2C互換インターフェイスはI2Cアドレス = 0x65

アプリケーション

  • カメラ付き携帯電話用白色LEDフラッシュ
  • デジタルカメラ
  • バーコードスキャナ
  • ハンドヘルド・データ・ターミナル

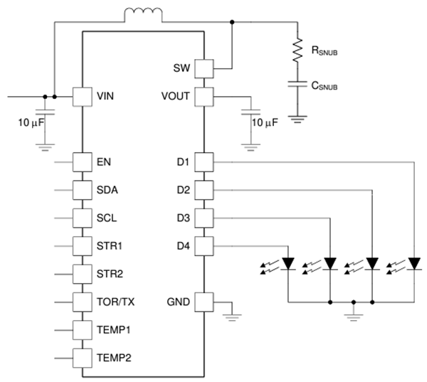
アプリケーション回路

アプリケーション回路図 - Texas Instruments LM3645LEDドライバIC

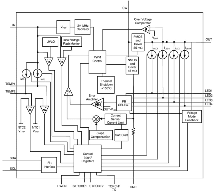
ブロック図

ブロック図 - Texas Instruments LM3645LEDドライバIC
公開: 2025-01-13 | 更新済み: 2025-04-01