Phoenix Contact PSR 安全リレーモジュール
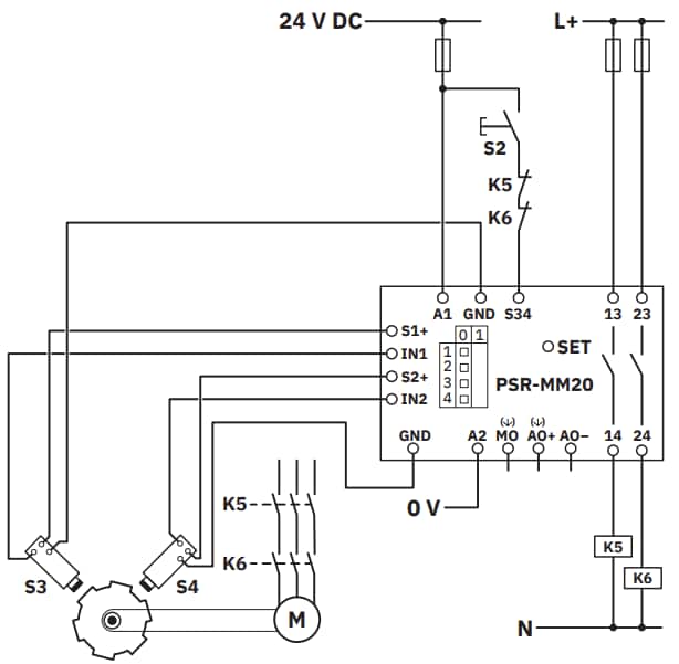
フエニックス・コンタクト PSR 安全リレーモジュールは、回転部品の速度超過やゼロスピードを検出するように設計されており、機械やシステムに安全機能を実装しています。これらの PSR-MM20 リレーモジュールは、システムの動きを監視する近接スイッチの信号を評価します。PSR リレーモジュールは、最大 31.5Hz(増分0.5Hz)、または最大315Hz(5Hz増分)の柔軟性に富んだ周波数設定が特徴です。これらのモジュールは、カテゴリー4/ PL e に対応する安全なモーション監視を提供し、EN ISO 3849-1に準拠し、 SIL 3までに対応することで EN IEC 62061に準拠しています。PSR 安全リレーモジュールは、ゼロスピードおよび速度超過監視、緊急停止監視、電気的に繊細な保護機器、および複数の安全機能を必要とするその他のシステムでの使用に最適です。特徴
- 3線式 PNP 近接スイッチの接続 2点
- パラメータ化可能な速度しきい値の監視
- 柔軟性に富んだ最大 31.5Hz(0.5Hz増分)、または最大 315Hz(5Hz増分)の周波数設定
- カテゴリー 4/PL e までに対応する安全な動作監視でEN ISO 3849-1に準拠し、SIL 3までに対応することでEN IEC 62061に準拠
- 標準リリース時間:25ms
- 再起動時間(起動時間):2.5s
- 速度値の監視を目的としたアナログ出力 (0V ~ 10V)
- 開始パルス長:
- 最小 200ms(手動スタート)
- 最大10s(手動スタート)
- 4W最大電力損失
- 定格絶縁電圧:250V
- 全体幅:17.5mm
アプリケーション
- ゼロスピード、および速度超過監視
- 緊急停止監視
- 電気に繊細な保護機器
- 安全ドアとガード監視
- 安全結合リレー
ブロック図
アプリケーション回路図
公開: 2025-09-26
| 更新済み: 2025-10-09
