Power Integrations BridgeSwitch™-2 BLDC ICs
Power Integrations BridgeSwitch™-2 Brushless DC Motor (BLDC) ICs simplify the development and production of high-voltage inverter-driven 1- or 3-phase BLDC motor drives. These BLDC ICs feature <4mW power consumption from a 325VDC bus in Sleep Mode when self-supplied. These ICs also feature advanced FREDFETs with integrated lossless current sensing, maintaining up to 99% inverter efficiency. The BridgeSwitch-2 ICs include built-in overvoltage and current protection, shielding the system without relying on system software. These ICs are ideal for various applications, including heat exchanger fans, refrigerator compressors, and fluid/circulation pumps.Features
- High-performance and design flexibility
- Fully integrated half-bridge stage with up to 99% efficiency
- Eliminates the external heat sink at the rated continuous RMS current
- 600V N-channel power FREDFETs
- Ultra-soft, fast recovery diode
- Accurate instantaneous phase current information output (IPH)
- Eliminates external sensing and amplification circuitry
- Self-biased low- and high-side drivers
- Eliminates the need for an auxiliary power supply
- Small footprint surface mount InSOP-24C package
- Exposed pads enable heat sinking through PCB
- Controlled FREDFET switching speed reduces EMI
- Below 4mW power consumption from a 325VDC bus in Sleep Mode when self-supplied
- Error Flag (EF) provides a warning of severe system and device faults
- Status interface (FAULT)
- Bi-directional bussed open drain single wire interface
- Reports status updates to the system MCU
- Successful power-up
- Internal over-current or temperature faults
- System-level faults
- Includes device identification
- Status query through the system MCU
- Device fault reset through the system MCU
- Enhanced safety and reliability
- Adjustable cycle-by-cycle current limit for both FREDFETs, fail-safe operation
- Internal dual-level thermal overload protection
- Self-configuring system-level monitoring input
- Four-level DC bus undervoltage
- DC bus overvoltage
- System temperature
- Adaptive dead time
- Simultaneous conduction lockout protection
- Selectable latching or hysteretic over-temperature and sustained over-current protection
- Supported by the MotorXpert software suite
- Temperatures
- Maximum junction ranges
- -40°C to +160°C for FREDFET
- -40°C to +150°C for the driver
- +260°C maximum lead temperature
- Maximum junction ranges
Applications
- 1- or 3-phase high-voltage PM or BLDC motor drives
- Appliances such as dishwashers, refrigerators, and ceiling fans
- Circulation pumps
- Fans in high-efficiency air conditioners
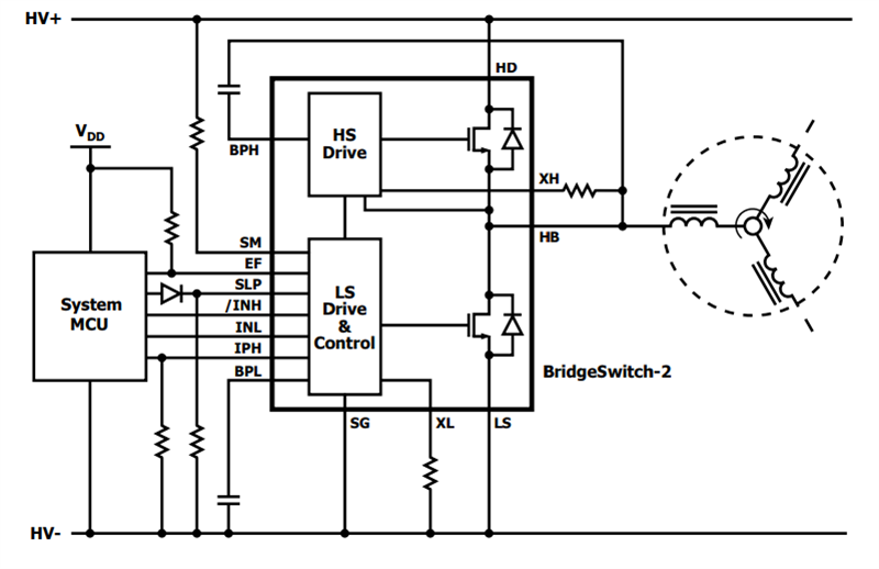
Typical 3-Phase Inverter Schematic Diagram
Videos
公開: 2024-06-13
| 更新済み: 2025-09-11
