Power Integrations HiperLCS-2 Off-Line LLC Switcher IC Chipsets
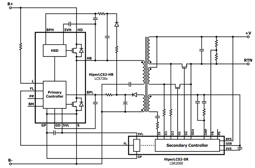
Power Integrations HiperLCS-2 Off-Line LLC Switcher IC Chipsets feature 600V half-bridge synchronous rectification and FluxLink feedback. These Power Integrations devices achieve high efficiency and a compact size in power supplies up to 220W with no heat sink and 1650W with a heat sink. The HiperLCS-2 IC chipset simplifies the design and manufacture of LLC resonant power converters. The LCS726x primary-side devices incorporate a 600V FREDFET in a half-bridge arrangement with control, level shifting, drive, and self-powered start-up. The LSR2000C master controller device provides reinforced isolated feedback, output sensing, and SR management.The HiperLCS-2 chipset incorporates multiple protection features, including line over-/under-voltage protection, output overvoltage, and over-temperature shutdown. Device fault response options support common combinations of latching and auto-restart behaviors required by applications such as chargers, adapters, consumer electronics, and industrial systems.
Features
- Highly integrated, compact footprint
- Up to 98.1% efficiency
- Very low component count and small footprint package
- Up to 1650W with heat sink
- Self-powered start-up
- 600V half-bridge, rugged fast recovery body diode, auto dead time, hard switch detect, current sense, and thermal detect
- HB auto dead time and hard switch detect
- Selectable center frequency (90kHz, 120kHz, 180kHz, and 240kHz)
- Secondary-side sensing and feedback control with fast transient response
- Synchronous rectification driver
- Integrated FluxLink™, HIPOT-isolated control link
- EcoSmart™ – energy efficient
- As low as 65mW no-load, including line sense
- Output always in regulation, 0% to 100% load step
- Easily meets all global energy efficiency regulations
- Advanced protection/safety
- HB and SR shoot-through protection
- Power-up pin open/short check
- System short-circuits, thermal, HB over-current protection (OCP), FB open, fast input line under-/over-voltage (UV/OV), and PMAX protection
- Scalable power delivery
- 80W to 1440W for adapter (free convection)
- 520W to 1650W open frame (forced air)
- Optional features
- Auto-restart or latching fault response for output OVP/UVP
- Latching or hysteretic primary over-temperature protection
- External faults detect and remote on/off
- Inrush-relay drive output pin
- Provides start-up bias for the PFC stage
- Variant options
- HiperLCS2-HB - a half-bridge power device with integrated 600V FREDFETs
- HiperLCS2-SR - a safety isolation device with synchronous rectification and FluxLink feedback
- InSOP-24C, InSOP-24D, and POWeDIP-20B package options
- Moisture Sensitivity Level (MSL) 3
- Full safety and regulatory compliance
- Reinforced isolation with >4000VAC isolation voltage
- UL1577 4000VAC maximum isolation voltage, CQC, and TUV (EN62368-1) safety approved
- -40°C to +105°C ambient temperature range
Applications
- High efficiency power supplies up to 1650W continuous
- Consumer electronics (TVs, PCs, e-bikes, EV 2-/3-wheelers, and tool chargers)
- Industrial systems
Resources
- Design Example Report DER-1060 - 1650W DC-DC LLC Resonant Half-bridge Converter with Synchronous Rectification using HiperLCSTM2-HB LCS7269Z and HiperLCS2-SR LSR2000C
Videos
Application Schematic
Block Diagrams
公開: 2025-09-11
| 更新済み: 2025-09-22
