Power Integrations LinkSwitch-TNZオフラインスイッチャIC
Power Integrations LinkSwitch-TNZオフライン・スイッチャICは、無損失ゼロクロス信号発生を実現するように設計されており、バック、バックブースト、フライバック・トポロジをサポートしています。これらのICには、部品数を40%以上削減するディスクリート実装よりも高い設計柔軟性が備わっています。LinkSwitch-TNZ ICには、ソフトスタート、自動再起動、出力過電圧保護(OVP)、ライン入力過電圧保護(OVL)、ヒステリシス過温度保護(OTP)が備わっています。これらのICには、725VパワーMOSFET、発振器、高電圧スイッチ電流源、周波数ジッタ、ヒステリシス熱シャットダウン、入力/出力過電圧保護回路が組み込まれています。LinkSwitch-TNZ ICは、スタンバイでの消費電流が100μAになっており、世界中の無負荷および待機規制を満たす電源設計になっています。これらのICは、ホーム/ビル・オートメーション、調光器、スイッチ、中性線あり・なしのセンサ、家電、IoT/産業制御などのアプリケーションに使用されます。特徴
- 無損失ゼロクロス信号生成
- バック、バックブースト、フライバックトポロジーをサポート
- ラインおよび負荷全体で±3%の安定化を実現
- 正確な電流制限が備わった66kHzの動作
- 周波数ジッタリングによりEMIフィルターの複雑性を削減
- ソフトスタートにより起動時のシステムコンポーネントの応力を制限
- 短絡およびオープンループ障害のための自動再起動
- 出力過電圧保護(OVP)
- ライン過電圧保護(OVL)
- ヒステリシス温度過昇防止 (OTP)
- On/off制御によって、広い負荷範囲全体で一貫した効率を実現
仕様
- 補助電源:
- 電力:
- 575mAバック
- 12Wフライバック
- 20mW未満の無負荷電力
- 150µA未満の漏れによって、照明アプリケーションでのフリッカを最小化
- 電力:
- 優れたサージ耐性のための725V MOSFET定格
- 100µA未満のIC待機供給電流
- 30mW未満の負荷電力消費なし(外部バイアス使用時)
アプリケーション
- 家庭・ビル用オートメーション
- 調光器
- 中性線を搭載:非搭載のスイッチとセンサ
- 電化製品
- IoTと産業用制御機器:
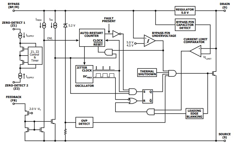
機能ブロック図
標準的なアプリケーション図
無負荷電力消費
公開: 2021-06-23
| 更新済み: 2023-05-24
