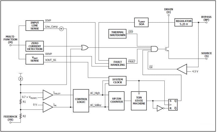
Power Integrations LYTSwitch-1 Single-Stage LED Driver ICs
Power Integrations LYTSwitch-1 Single-Stage LED Driver ICs are a non-isolated, buck topology LED driver IC family with a compact footprint. The ICs use a minimum number of components and enable the design of LED bulbs and tubes with high constant-current accuracy. A novel driver algorithm ensures high power factor (PF) and low total harmonic distortion (THD) while maintaining very high efficiency. LYTSwitch-1 LED Driver ICs reduce complexity in bulbs, tubes, and ballasts up to 22W.Features
- High-Efficiency, high-reliability LED driver IC in a compact SO-8 package
- High ±3% CC accuracy using minimum number of components
- Power factor >0.9
- Critical Conduction Mode (CrM) buck
- Requires no inductor bias winding
- Low-side buck topology for reduced EMI or in a high-side buck topology with simplified design
- Comprehensive protection features with auto-restart
- Input and output overvoltage protection (OVP)
- Output short-circuit protection
- Open-loop protection
- Greater than 93% efficiency with THD as low as 15%
- Delivers up to 22W without a heatsink with a universal 90VAC to 308VAC input
- Incorporates a 725V MOSFET for increased line voltage surge performance
- Excellent line noise and transient rejection
- Advanced thermal control
- Thermal foldback ensures that light continues to be delivered at elevated temperatures
- Over-temperature shutdown provides protection during fault conditions
- Meets all applicable standards including DOE 6, CEC Title 20 and 24, Energy Star® SSL, EN61000-3-2 (C), China and India standards
Applications
- Bulbs and downlights
- Tubes
- GU10 bulbs
- A19 and decorative-filament lamps
Block Diagram
公開: 2016-07-19
| 更新済み: 2022-03-11
