Power Integrations LinkSwitch-PH Design Kits
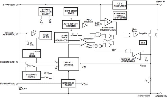
Power Integrations LinkSwitch-PH Design Kits incorporates a 725V power FET, a continuous-mode PWM controller, and a high voltage switched current source for self-biasing. The single-stage combined power factor and constant-current controller eliminates a switching stage and the electrolytic bulk capacitor. The advanced primary-side control used by these LED drivers provides accurate constant current control while eliminating the need for an optocoupler and current sensing circuits. Power Integrations LinkSwitch-PH Design Kits also feature a long lifetime, frequency jittering, and protection circuitry including cycle-by-cycle current limit and hysteretic thermal shutdown.Features
- Dramatically Simplifies Off-line LED Drivers
- Single-stage combination of power factor correction and accurate constant-current (CC) output
- Enables very long lifetime designs (no electrolytic capacitors)
- Eliminates optocoupler and all secondary current control circuitry
- Eliminates control loop compensation circuitry
- Simple primary-side PWM dimming interface
- Universal input voltage range
- Single-stage combination of power factor correction and accurate constant-current (CC) output
- EcoSmart™ - Energy Efficient
- Single-stage PFC combined with output CC control
- Greatly increases efficiency, >90% achievable
- Reduces component count
- No current sense resistors
- Low standby power remote ON/OFF feature (<50mW at 230VAC)
- Accurate and Consistent Performance
- Compensates for transformer inductance variations
- Compensates for line input voltage variation
- Frequency jittering greatly reduces EMI filter size and cost
- Advanced Protection and Safety Features
- Auto-restart for short-circuit protection
- Open circuit fault detection mode
- Automatic thermal shutdown restart with hysteresis
- Meets high voltage creepage requirement between DRAIN and all other signal pins both on PCB and at the package
- Green Package: Halogen-free and ROHS compliant package
Datasheets
Additional Resource
Functional Block Diagram
公開: 2012-03-09
| 更新済み: 2023-03-31
