ROHM Semiconductor BM2SC125FP2-LBZ 擬似共振 AC/DCコンバータ
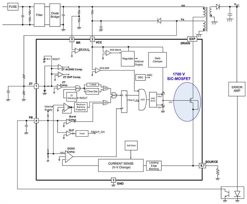
ROHM Semiconductor BM2SC125FP2-LBZ 擬似共振 AC/DCコンバータは、1700V SiC (Silicon-Carbide) MOSFETを内蔵した高効率のICであり、高電圧の絶縁型電源用途に最適です。本機種は、ACラインに直接接続して動作可能であり、コンパクトなサイズ、低電力損失、長期の供給保証が不可欠となる家電、産業機器、エネルギーインフラシステムへの応用を想定して最適化されているます。 擬似共振動作のためソフトスイッチングを実現し、低EMIノイズ (低スイッチングノイズ)、およ効率性の改善にも貢献します。これらに加えて、ソフトスタート機能、周波数ホッピング機能、種々の保護回路(過電流保護、過電圧保護、過負荷保護、過熱保護)内蔵によって、安全で安定した動作を保証します。 小型のTO-263-7Lパッケージを採用したROHM Semiconductor BM2SC125FP2-LBZは、少ない外付け部品による電源設計の簡略化、およびレイアウトの高密度化を実現できます。次世代パワーエレクトロニクス分野にとって確固たるソリューションを提供します。特徴
- 産業機器市場へ向けた、長期の供給を保証するランクの製品
- TO263-7L 10.18mm x 15.5mm x 4.43mmパッケージ
- 1700V SiC-MOSFET内蔵
- 擬似共振方式 (低EMI)
- 周波数低減機能
- スタンバイ時 低消費電流 (19µA)
- 軽負荷時のバースト動作
- SOURCE端子Leading Edge Blanking
- VCC 不足電圧ロックアウト(UVLO)
- VCC 過電圧保護(OVP)
- サイクルごとの過電流保護回路
- ソフトスタート機能
- ZT端子トリガマスク機能
- ZT OVP
- BR UVLO
- RoHS準拠
アプリケーション
- 家電製品
- 産業機器
- 家電製品
- エネルギー、インフラストラクチャ
- 汎用・AC-DC電源
仕様
- 動作電源電圧範囲
- VCC :15.0V~27.5V
- DRAIN:1700V(Max)
- 最大動作周波数:120kHz(Typ)
- 動作電流
- 通常時:800µA(Typ)
- バースト時:500µA(Typ)
- 動作温度範囲:-40°C~+105°C
標準アプリケーション回路
ブロック図
公開: 2025-05-20
| 更新済み: 2025-06-13
