降圧チャージャは、電源とデバイス間の保護を提供し、電圧源と充電されているバッテリの違いを緩和します。USB Type-Cポートはユニバーサルでハイパワーを供給できるためさらに多くのアプリケーションに採用されており、これらの充電器の人気がますます高まっています。USB高速充電器およびQualcomm Quick Charge3.0、Quick Charge 4、Quick Charge 4+を対象とした認証を取得している 複数のリファレンス設計は、設計認証がさらに高速になっており、市場投入までの時間短縮をサポートしています。
ACT4751Mは、Power Delivery 3.0プログラマブル電源(USB PD 3.0 PPS)仕様など、USB高速充電器アプリケーションのすべての電力要件に適合します。ACT4751Mは、AEC-Q100認定に加えて特許取得済のDC/DC変換テクノロジーを活用した車載EMI規格CISPR 25 Class 3にも適合しています。
Qorvo ACT4751M USB高速チャージャーパワーICは、32ピンQFNパッケージで販売されており、実装スペースが限られているアプリケーションに最適です。
特徴
- 認証済のUSB高速チャージャ、リファレンス設計
- Qualcomm認定、クイックチャージャ4 +設計
- 12.5mVステップで3V ~ 24VのI2Cによるプログラム可能な出力電圧
- 256ステップ分解能で0A ~ 4Aのプログラム可能な出力電流を制限
- 車載用、サイドウォールメッキ、5mm x 5mmのQFN-32パッケージ
アプリケーション
- USB高速チャージャー(PD 3.0 PPS)およびUSB PDチャージャー
- クイック充電器4 +、クイック充電器4、クイック充電器3
- 大電流LED照明
仕様
- AEC-Q100 グレード1
- 動作温度範囲: -40°C ~ +125°C
- CISPR 25 クラス3:合格
- 降圧型トポロジ
- 入力電圧範囲:4.5V~40V
- 出力電流: 最大4A
- 拡散スペクトラム動作で450kHz~2250kHzの周波数範囲
- 補助パワーレール
- 350mA Mini-Buck
- 20mA LDO
- リードフリー、ハロゲンフリー、RoHS準拠
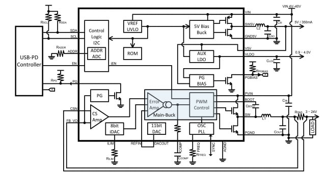
機能ブロック図
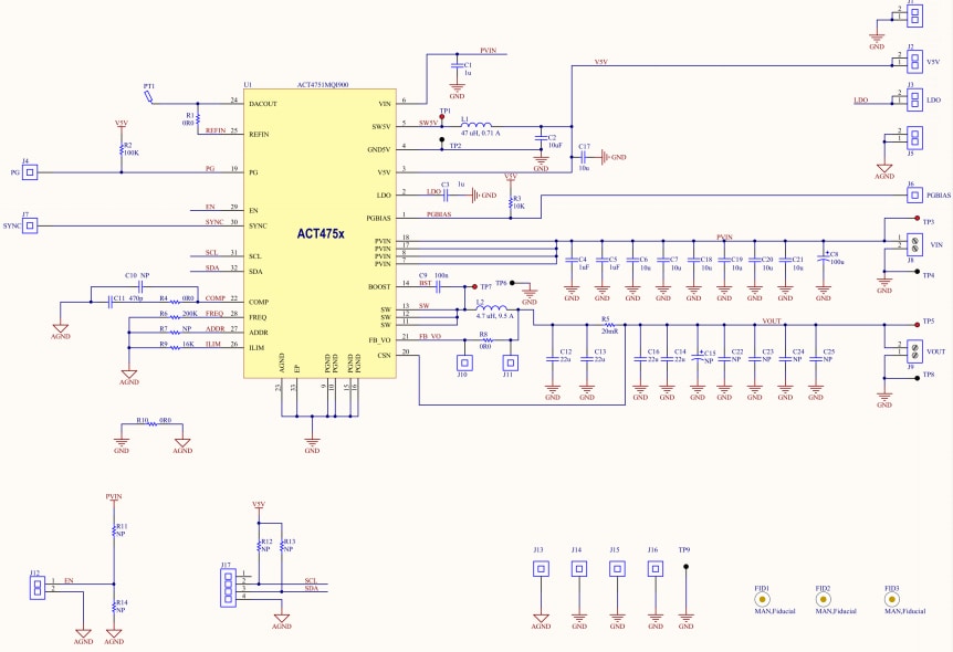
スキーム図
ACT4751M-101-REF04 リファレンス設計
ACT4751M-101-REF05 リファレンス設計
公開: 2020-01-13
| 更新済み: 2024-09-05

