Qorvo QPA9120評価ボード

Qorvo QPA9120評価ボードは、高ゲイン・高直線性QPA9120ドライバ・アンプを評価するように設計されています。この評価ボードには、3300MHz~5000MHzの周波数範囲の動作があります。QPA9120評価ボードは、0.060"仕上げというボード厚で設計されており、銅材質PCB層が積み重ねられています。

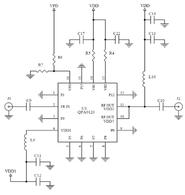
QPA9120評価ボードのスキーム図

回路図 - Qorvo QPA9120評価ボード
公開: 2018-11-22 | 更新済み: 2023-02-02