仕様
- 周波数範囲: 2600MHz~4900MHz
- ゲイン: 28.1dB~25.7dB
- デバイス電流: 95mA
- 入力リターン損失: 7.7dB~13.5dB
- 出力リターン損失: 14.3dB~15.2dB
- 出力P3dB: 26.6dBm~26.8dBm
その他の資料
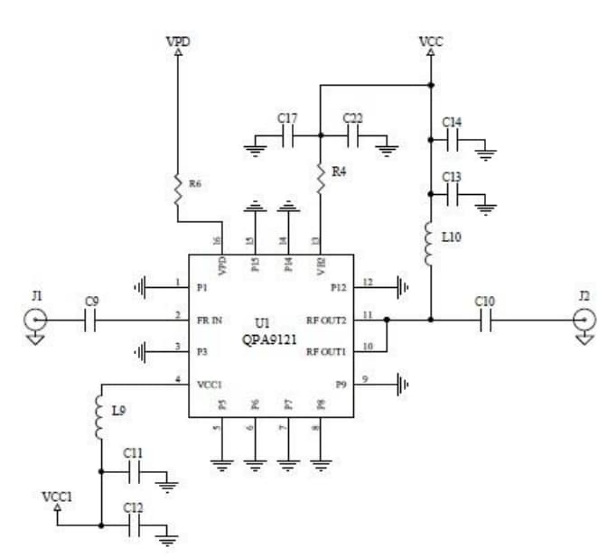
QPA9121EVB01のスキーム図
公開: 2019-06-27
| 更新済み: 2023-11-17
日本|
日本円
インコタームズ:発注時に消費税が加算されたDDP All prices include duty and customs fees. ¥6,000 (JPY)を超えるほとんどのご注文で送料無料となります。 |
|
米国ドル
インコタームズ:FCA (発送場所) 関税、通関手数料、消費税は、商品お届け時にお支払いください。 $50 (USD)を超えるほとんどのご注文で送料無料となります。 |