Qorvo QPB8896PCK-1 RF開発ツール

Qorvo QPB8896PCK-1 RF開発ツールは、QPB8896 RFアンプを評価するように設計されています。このRF開発ツールは、5MHz~300MHzの周波数範囲で動作します。

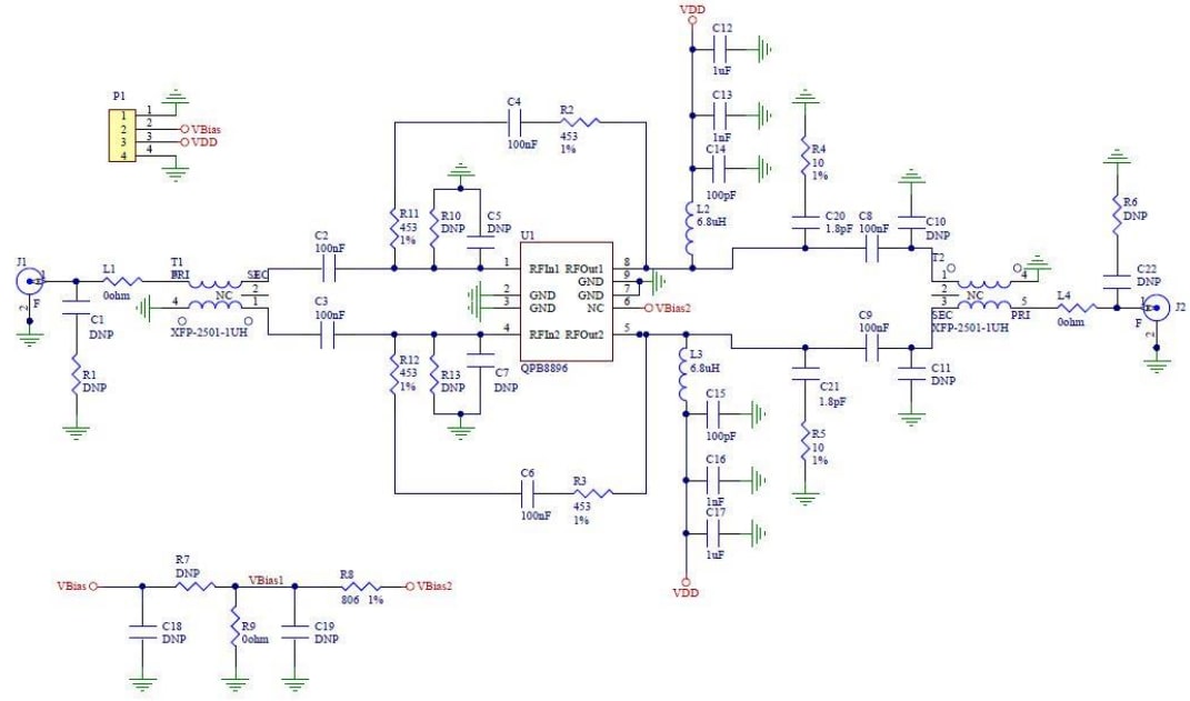
QPB8896用評価ボードのスキーム図

回路図 - Qorvo QPB8896PCK-1 RF開発ツール

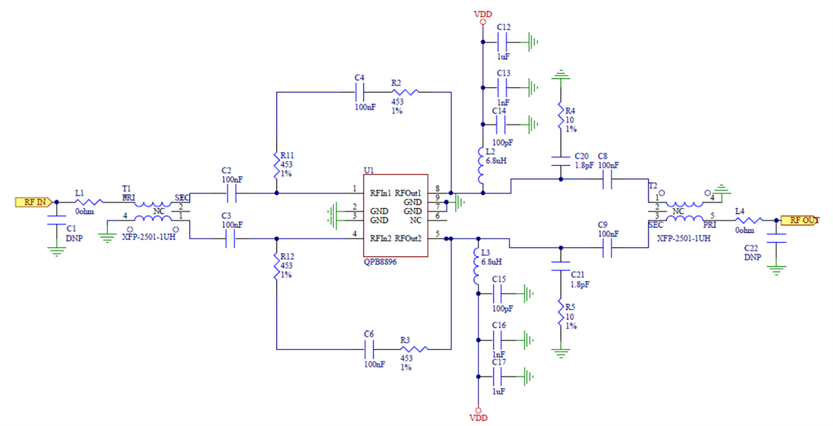
一般的なアプリケーション図

アプリケーション回路図 - Qorvo QPB8896PCK-1 RF開発ツール
公開: 2018-11-16 | 更新済み: 2023-02-02