Qorvo QPC0542 SOI SPDTスイッチ
Qorvo QPC0542シリコンオンインシュレータ(SOI)単極双投(SPDT)スイッチは、0.02GHz ~ 50GHzで動作する広帯域反射スイッチです。QPC0542は、一般的に0/+ 3Vの制御電圧で最大1Wの入力電力対応に対応しています。このスイッチは、2dBまたはそれ以下の挿入損失および40GHzで40dB以上の絶縁を維持し、防衛および商業プラットフォーム全体での高絶縁スイッチングアプリケーションに最適です。QPC0542は、2.25mm x 2.25mmフリップチップオンラミネートベースのパッケージで販売されています。パッケージと最小限のDC電力消費によって、簡単なシステム統合が可能になります。特徴
- 周波数範囲: 0.02GHz~50GHz
- 40GHzで< 2dBの標準挿入損失
- 1W未満の電力処理
- 40GHzで40dB標準絶縁
- リターン損失:> 15dB
- 58dBm IIP3
- 32dBm IP0.1dB
- +0/3V制御電圧
- < 50nsスイッチング時間
- < 66ns RF整定時間
- 反射スイッチ
- -40°C~+105°C温度範囲
- OVM QFNパッケージ、2.25mm2 x 0.92mmサイズ
- リードフリー、ハロゲンフリー、RoHS準拠
アプリケーション
- 防衛と航空宇宙
- 電子戦
- 通信
- テストと測定
機能ブロック図
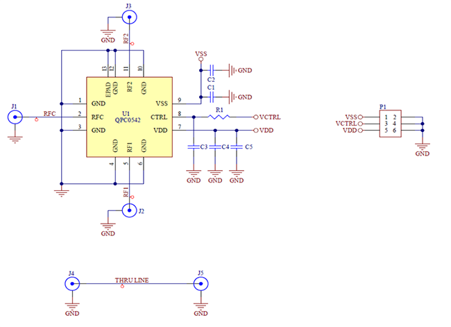
アプリケーション回路
関連のある開発ツール
公開: 2024-01-25
| 更新済み: 2024-10-31
