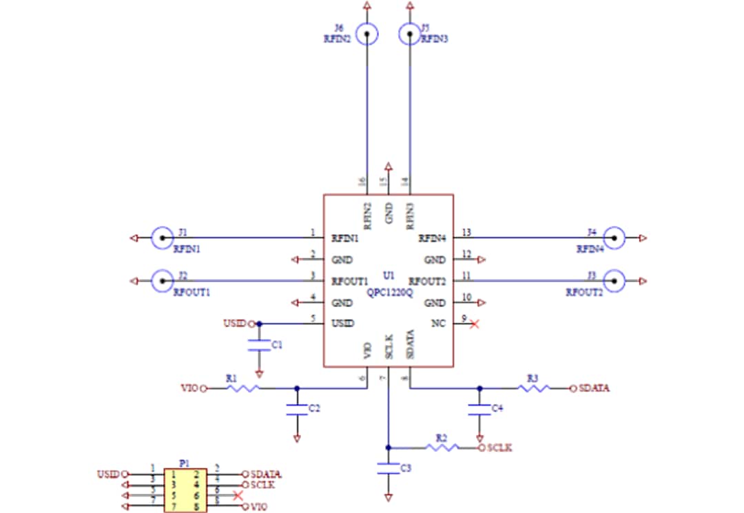
Qorvo QPC1220QDK設計キットは、コンパクトな2.0mm x 2.0mm LGA16パッケージにあらかじめ取り付けられているQPC1220Qが特徴で、RF inおよびRF Outを対象としたサポート回路と6つのSMAコネクタを備えています。QPC1220QDKは、サンプルアプリケーション回路を実現しており、既存の設計に組み込むとラピッドプロトタイピングが可能になります。
スキーム図
公開: 2021-05-12
| 更新済み: 2022-03-11

