Qorvo QPC4270PCK評価ボード

Qorvo QPC4270PCK評価ボードは、デモおよびプロタイプ製作用のプラットフォームです。QPC4270 SPST高絶縁タイプ吸収型スイッチをベースにしています。Qorvo QPC4270PCK評価ボードは、1MHz~3300MHzで動作するQPC4270のリファレンスデザインとして機能します。評価ボードは、75Ω F型コネクタ4個と6ピンヘッダ1個を備えているため、QPC4270のピン信号に簡単にアクセスできます。

特徴

  • QPC4270 SPST高絶縁タイプ吸収型スイッチをベースにしたデモ/プロトタイプ製作用プラットフォーム
  • QPC4270のリファレンスデザインとして機能
  • 75Ω F型コネクタ4個と6ピンヘッダ1個を搭載

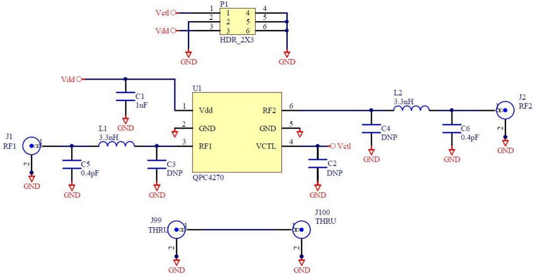
ボードの概略図

回路図 - Qorvo QPC4270PCK評価ボード
公開: 2020-01-03 | 更新済み: 2024-09-16