Qorvo QPC7338PCBA 評価ボード
Qorvo QPC7338PCBA評価ボードは、QPC7338電圧可変イコライザの デモおよび開発プラットフォームです。QPC7338は、SOI(シリコンオンインシュレータ)アッテネータが採用されているケーブル 補償応答が備わっている電圧制御可変イコライザです。このデバイスは、45MHz~1718MHzのDOCSIS 4.0 ESDダウンストリームパスアプリケーション向けに最適化されています。QPC7338は、18dBスロープ範囲、低挿入損失、高直線性、75ΩΩインピーダンスが特徴で、CATVアプリケーションを対象としています。デバイスは、5Vの単電源電圧および3mAの低い供給電流で動作します。Qorvo QPC7338PCBA評価ボードは、コンパクトな14ピンマルチチップ・モジュール(MCM)パッケージに収められた事前装着されたQPC7338が特徴で、電気回路および75Ω Fコネクタ2本(RF入力・RF出力用)もサポートしています。評価ボードは、サンプルアプリケーション回路を実現しており、既存の設計に組み込むとラピッドプロトタイピングが可能になります。
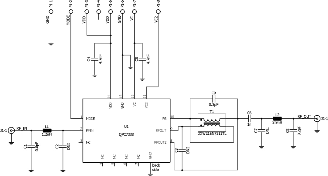
回路図
公開: 2022-09-14
| 更新済み: 2022-10-10
