Qorvo QPC7522EVB01評価ボード

Qorvo QPC7522EVB01評価ボードは、QPC7522 SPDT反射スイッチに基づいたデモおよびプロトタイピング・プラットフォームです。 Qorvo QPC7522EVB01評価ボードは、QPC7522を対象としたリファレンス設計として機能し、5MHz~3300MHzで動作します。評価ボードは、3本の75ΩF-コネクタおよび5ピンヘッダが特徴で、QPC7522のピン信号に簡単にアクセスできます。

特徴

  • QPC7522 SPDT反射スイッチに基づいたデモおよびプロトタイピング・プラットフォームです。
  • 3本の75ΩF-コネクタおよび5ピンヘッダが特徴で、QPC7522のピン信号に簡単にアクセスできます。

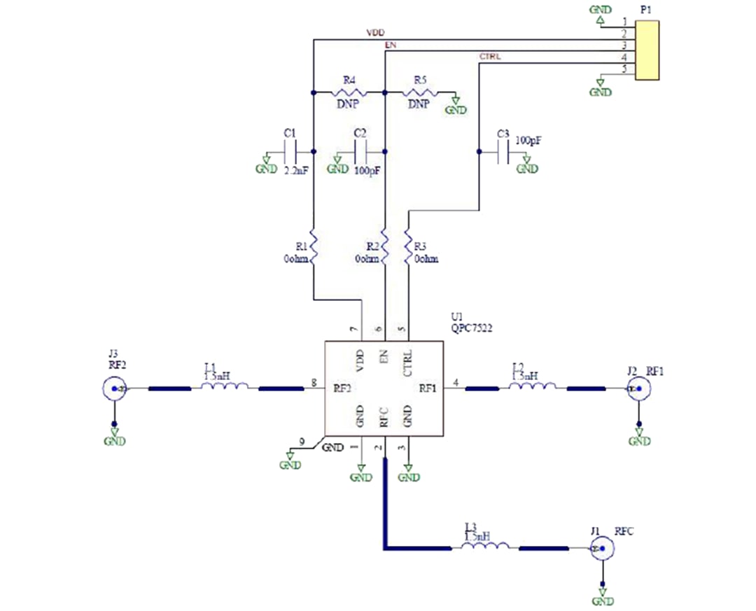
回路図

回路図 - Qorvo QPC7522EVB01評価ボード
公開: 2020-06-16 | 更新済み: 2024-09-12