Qorvo QPF4530PCK-01評価ボード

QPF4530PCK-01評価ボードは、デモおよびプロトタイピング・プラットフォームで、QPF4530 5GHz Wi-Fi®フロント・エンド・モジュール(FEM)を対象としています。Qorvo QPF4530 FEMは、高度に統合されたモジュールで、Wi-Fi 6(IEEE 802.11ax)アプリケーションを対象としています。QPF4530PCK-01評価ボードは、7ピンヘッダとともに事前に取り付けられたQPF4530が特徴で、QFN-16パケージに収められており、送受信および外付けアンテナ用のSMAコネクタが搭載されています。

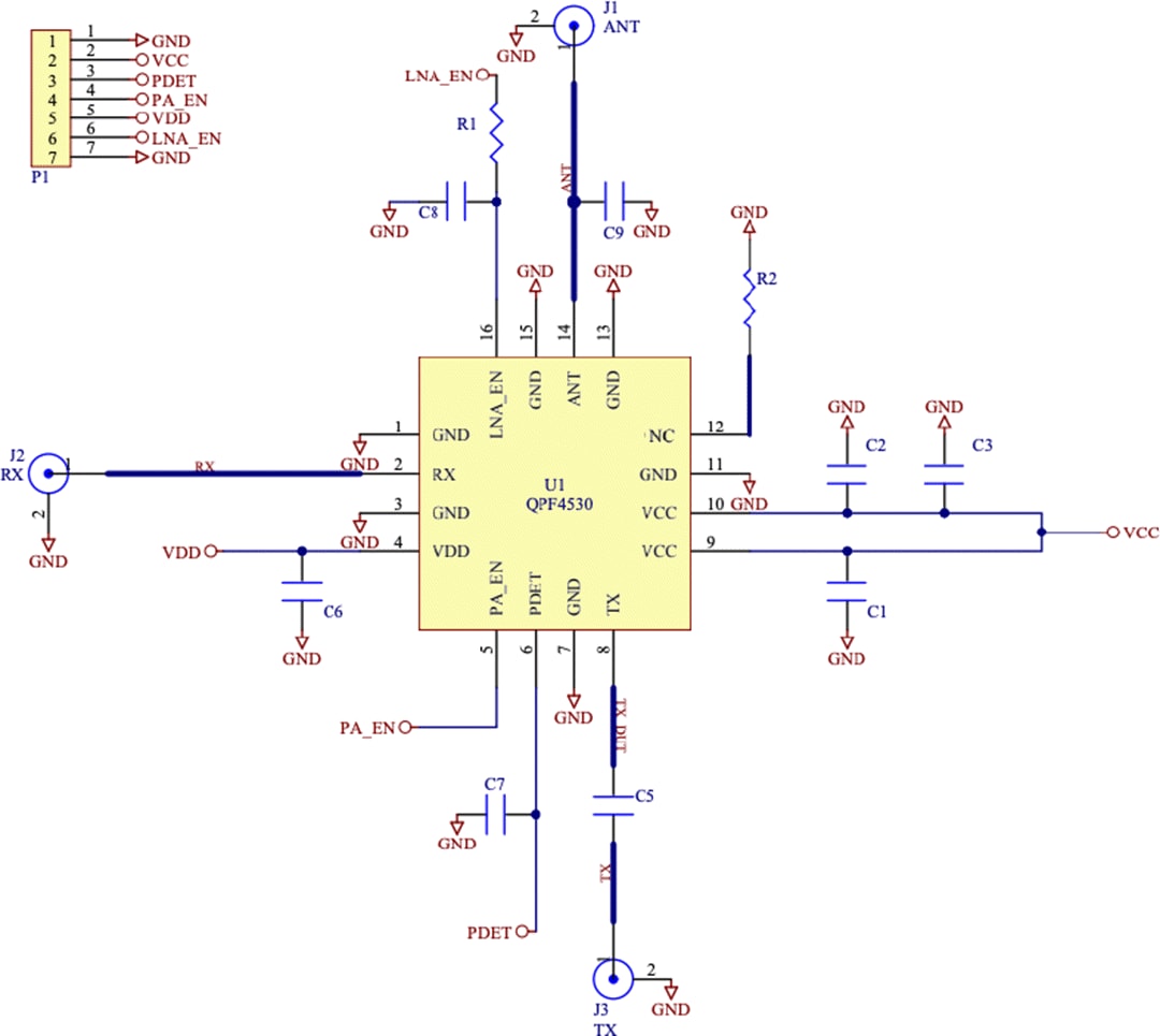
回路図

回路図 - Qorvo QPF4530PCK-01評価ボード
公開: 2019-04-22 | 更新済み: 2023-11-14