特徴
- QPL1163の評価とテストに便利なプラットフォーム
- 動作帯域幅:5〜1218MHz
- ゲイン:19dB
- 差動プッシュプルトポロジ
- システム性能の最適化に不可欠なツール
- 使いやすい設計とインターフェイス
- オンボード電源と信号ルーティング
- コンパクトで持ち運び可能なフォームファクタ
アプリケーション
- DOCSISダウンストリームおよびアップストリーム
- 低ノイズ平衡増幅
- ワイヤレス通信システム
- CATVネットワークインフラ
- ブロードバンドデータ伝送
- 光ファイバシステム
- 試験および測定機器
- 半導体試験および特性評価
- 無線周波数(RF)およびマイクロ波システム
- 業務用オーディオおよびビデオアプリケーション
- 科学研究および実験
- 航空宇宙および防衛システム
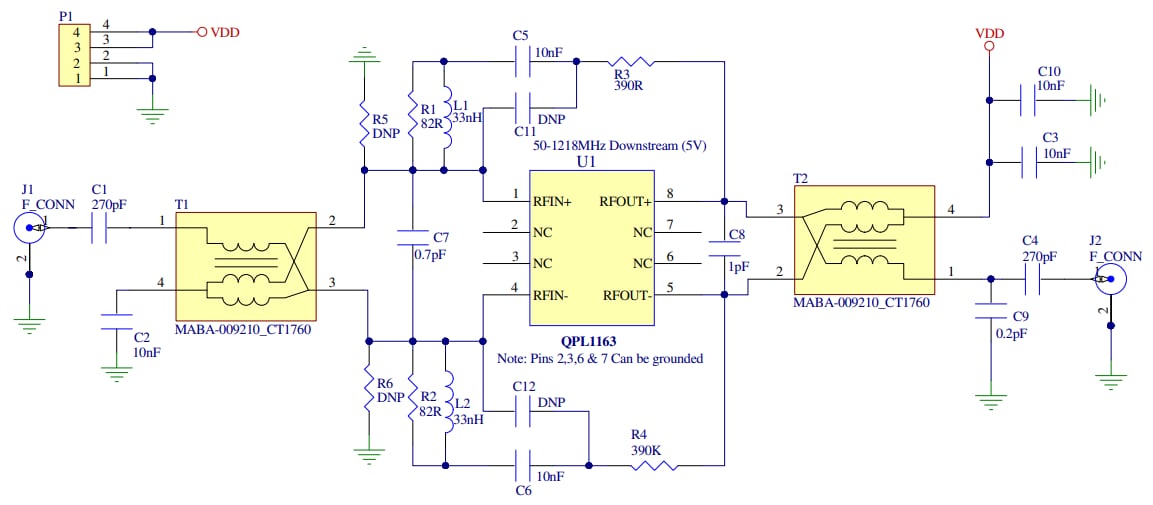
回路図
公開: 2023-02-01
| 更新済み: 2023-08-02

