特徴
- QPL1240 超線形GaAs pHEMT 75Ω差動アンプICを簡単に評価可能
- 5〜1218MHzの広い動作帯域幅
- テストセットアップに組み込みやすいコンパクト設計
- 使いやすい便利なコネクタ
- DOCSISダウンストリームおよびアップストリームアプリケーションの性能テストに最適
アプリケーション
- さまざまな環境におけるQPL1240の性能を評価
- アンプ設計のデバッグおよびトラブルシューティング
- さまざまな最終製品およびシステムへのQPL1240の統合
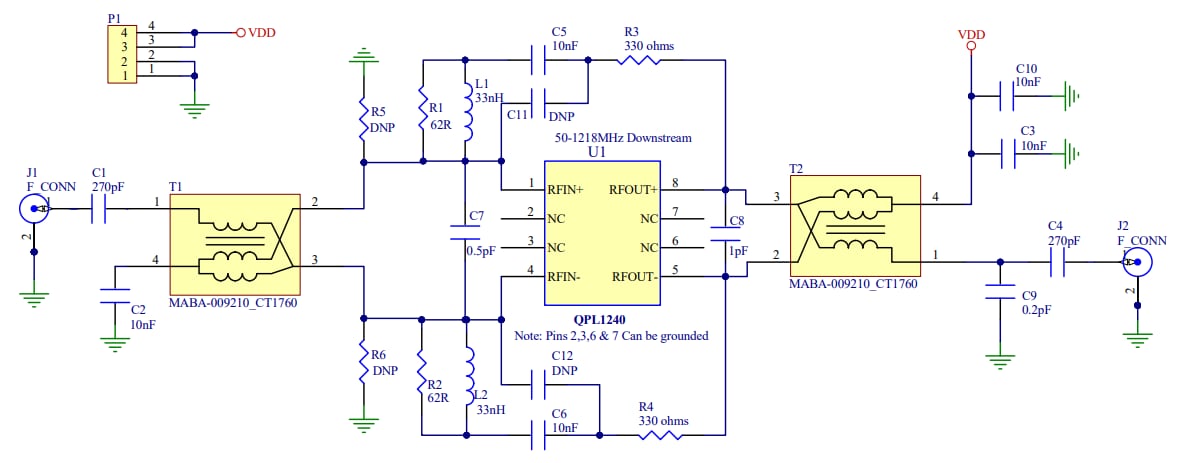
ダウンストリームのスキーム図
公開: 2023-02-01
| 更新済み: 2023-08-02

