Qorvo QPL1819EVB-01 評価ボード
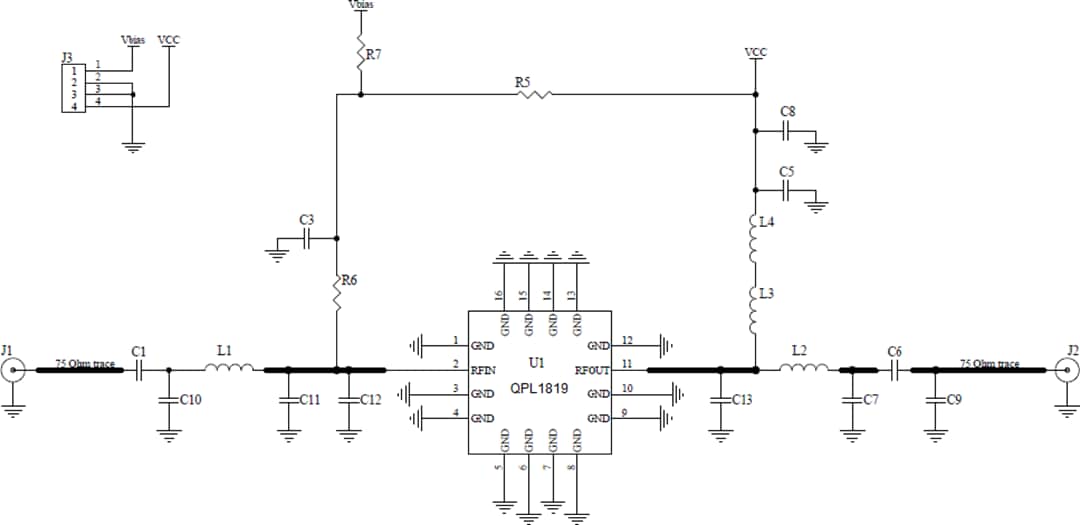
Qorvo QPL1819EVB-01評価ボードは、 QPL1819 75Ω CATVアンプのデモおよび開発プラットフォームです。QPL1819は、GaAs(ガリウム砒素)pHEMT(疑似形態高電子移動度トランジスタ)シングルエンドMMIC RFアンプであり、最大20dBのゲインと低ノイズを提供します。QPL1819は、ノード、アンプ、リモートPHY、ならびにFiber to The Home (FTTH)、ホームゲートウェイ、ケーブルモデムといったブロードバンドCATV DOCSIS 4.0アプリケーションに最適なソリューションを実現する50MHz~1800MHzの周波数範囲が特徴です。また、120mAで5Vの単電源で駆動し、45dBの変調誤差率(MER)で58dBmV TCPの出力を実現します。Qorvo QPL1819EVB-01評価ボードは、3.0mm x3.0mmQFN-16パッケージにプリインストールされたQPL1819を備えています。RFINおよびRFOUT用に75ΩのFコネクタが用意されており、ヘッダーによって主要な信号にアクセスできます。評価ボードは、サンプルアプリケーション回路を実現しており、既存の設計に組み込むとラピッドプロトタイピングが可能になります。
ボードレイアウト
スキーム図
公開: 2022-06-15
| 更新済み: 2022-09-07
