Qorvo QPL7425EVB評価用ボード
Qorvo QPL7425EVB評価ボードは、外付け抵抗を使用して調整できるバイアスを備えており、RoHS準拠品です。これらの評価ボードは、上流5MHz~684MHzおよび下流47MHz~1218MHzのアプリケーション向けに設計されています。QPL7425EVB評価ボードは、低ノイズ、低ひずみ、高ゲインを提供します。また、3 x 3 QFNパッケージを採用しているため、配置(レイアウト)や設計を便利に行えます。QPL7425EVB評価ボードは、温度範囲-40°C~100°C、供給電流140mA、最大接合部温度150°Cで動作します。これらの評価ボードは、衛星用低ノイズアンプ、ケーブルモデム、セットトップボックス、シングルエンド・ゲイン・ブロックへの使用に理想的です。特徴
- 外部レジスタを使用した調整可能バイアス
- 便利なQFNパッケージ
- 標準ノイズ指数:1dB
- ゲイン: 25dB typical
- RoHS準拠
仕様
- 最大入力レベル:65dBmV
- 電源電流:140mA
- 電源電圧:10V
- 最大接合部温度: 150°C
- 保管温度範囲: 65 ~ 150°C
- -40~100°Cの動作温度範囲
アプリケーション
- 衛星低ノイズアンプ
- ケーブルモデム
- セットトップボックス
- シングルエンド利得ブロック
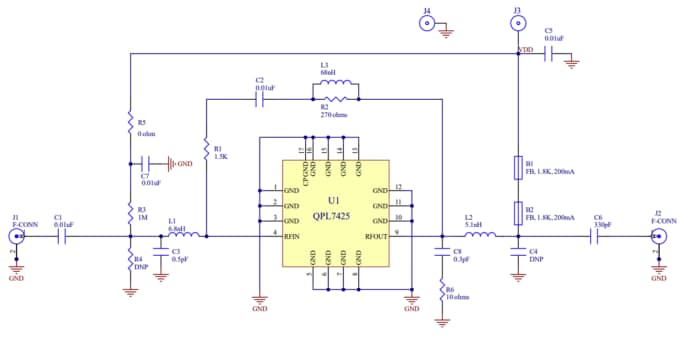
評価ボードの回路図47MHz ~ 1218MHz
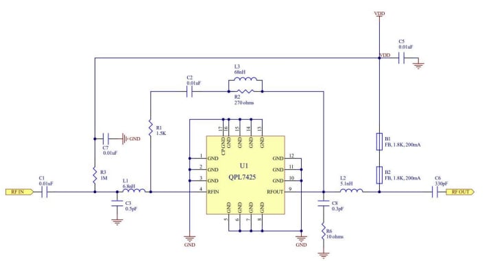
一般的なアプリケーションの回路図47MHz ~ 1218MHz
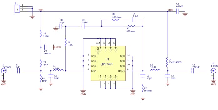
評価ボードの回路図5MHz ~ 700MHz
公開: 2023-10-25
| 更新済み: 2024-01-11
