Qorvo QPM2101 Sバンド受信VGAモジュール
Qorvo QPM2101 Sバンド受信VGAモジュールは、GaAsマルチチップモジュール(MCM)で、2.5GHz~4.0GHzの範囲内のSバンドレーダーアプリケーション用に設計されています。このデバイスは、T/Rスイッチ、送信パス(低損失パススルー)、低ノイズアンプ、デジタルアッテネータ、ドライバアンプから成る受信パスで構成されています。この受信経路には、30dBの小信号ゲインおよび1.0dBの雑音指数が備わっています。このモジュールには、6ビットデジタルステップアッテネータ(DSA)が搭載されており、31.5dBゲイン制御範囲が備わっています。QPM2101は、32dBmの出力TOIでP1dBで13.8dBmの電力を供給します。すべての機能MMICブロックを有効にしたり、内部制御回路図でDC電源をオフにできます。すべての制御シグナルにはCMOS互換論理が使用されています。信号制御の応答時間は標準43nSです。Qorvo QPM2101チップは、QorvoのGaAs 0.25μMプロセスで製造されています。7mm x 7mm OVM QFN表面実装パッケージと独自のダイ取付プロセスによって、QPM2101は、極端な周囲温度で良好な性能を発揮できます。コンパクトなサイズは、Sバンド位相アレイレーダーアプリケーションの厳しい格子間隔要件に対応しています。
特徴
- 周波数範囲: 2.5GHz~4.0GHz
- 1.0dB RX雑音指数
- 30dB RX小信号ゲイン
- 32dBm RX出力TOI
- 1.2dB TXチャンネル挿入損失
- 1dB圧縮で13.8dBm RX電力
- 31.5dB RX減衰
- 43nSチャンネルスイッチング応答時間
- 35dBチャンネル絶縁
- 3.3V RX電圧
- 163mA Rx電流
- 負のバイアス不要
- OVN QFNパッケージ、7.0mm2 x 0.8mm寸法
- リードフリー、ハロゲンフリー、RoHS準拠
アプリケーション
- 商用および防衛レーダー
- 電子戦
- 通信
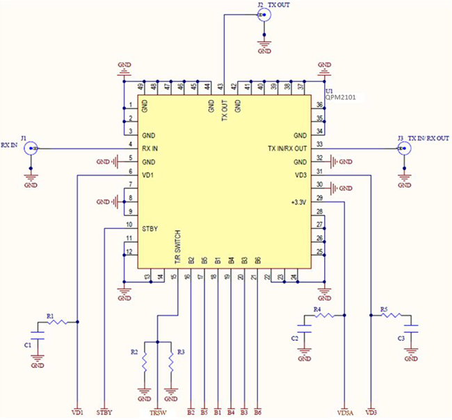
ブロック図
アプリケーション図
関連のある開発ツール
公開: 2024-01-26
| 更新済み: 2024-02-08
