強力なゲート駆動力と適応型デッドタイム(ADT)機能によって、ISL78434はswitch 高動作周波数でのハーフブリッジ・トポロジで高電圧、低RDS(ON)パワーFETを切り替えることができるようになると同時に、シュートスルー保護とデッドタイムのスイッチング損失最小化を実現します。
ISL78434は、IPC-2221Bあたり100Vの導体間隔がある100Vコンダクタと組み合わされた14リードHTSSOPパッケージで販売されています。
特徴
- 特許取得済のゲートセンス適応型デッドタイム制御は、シュートスルー保護および最小化されたデッドタイムを実現
- Renesas多相コントローラとの統合を目的とした独自の3レベルPWM入力
- 3Aソースおよび4Aシンク出力電流
- オンチップ3ΩブートストラップFETスイッチ
- シングル・レジスタを用いたプログラマブル・デッドタイム遅延
- トライステートのPWM入力
- ドライバ出力で別途ソース/シンクピン
- ブートストラップおよびVDD低電圧ロックアウト(UVLO)
- 広い供給範囲: 8V~18V
- ブートストラップ供給最高電圧: 100V
- 周囲温度範囲: -40°C~+140°C
- 最高位相電圧: 86V
- 最小位相電圧: -10V
- パッケージ: HTSSOP-14
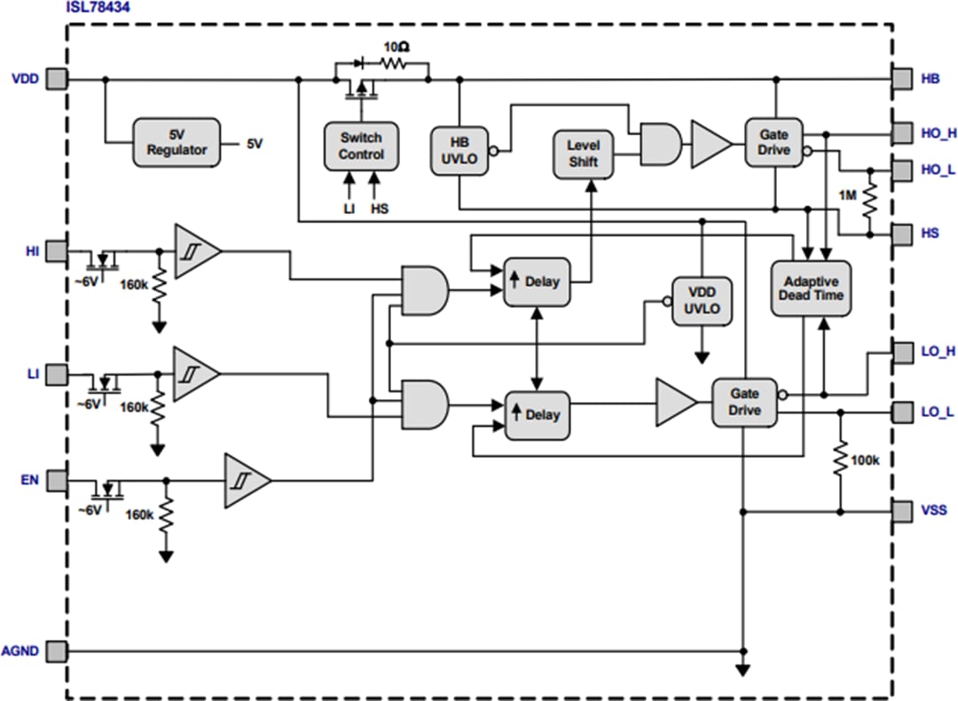
ブロック図
公開: 2018-12-14
| 更新済み: 2023-06-20

