Renesas Electronics ISL8088同期バックレギュレータ
Renesas Electronics ISL8088同期降圧DC/DCレギュレータは、高効率のデュアル同期降圧DC/DCレギュレータで、1チャネルあたり最大800mAの連続出力電流を供給できます。2.75V ~ 5.5Vの供給電圧範囲によって、単一のLi +セル、3つのNiMHセル、または安定化が図られた5V入力を使用できます。電流モード制御アーキテクチャによって、高速過渡応答と優れたループ安定性をともなう高周波数で、非常に低い負荷サイクル動作を実現できます。ISL8088は、2.25MHzスイッチング周波数で動作し、小型で低コストのインダクタとコンデンサを使用できます。各チャンネルは、最低0.6Vまでの出力電圧を発生するように最適化されています。ISL8088には、ユーザーによる構成が可能な動作モードの強制PWM(パルス幅変調)モードおよびPFM(パルス周波数変調)/PWMモードがあります。強制PWMモード動作によってノイズとRF干渉が低減される一方で、PFMモード動作は、軽負荷時のスイッチング損失を低減することで高い効率性を実現します。PFMモードの動作では、両方のチャンネルがわずか30µAの総自己消費電流しか消費せず、バッテリ寿命を最大限に高める高軽負荷効率を実現できます。
ISL8088には、1msパワーグッド(PG)が備わっており、電源投入時に両方の出力を監視できます。シャットダウン時に、ISLl8088は、出力コンデンサを放電します。その他の機能には、内部デジタルソフトスタート、電源シーケンスの有効化、過電流保護、熱シャットダウンがあります。
ISL8088は、3mm x 3mmデュアルフラット無鉛(DFN)パッケージで販売されており、高さは最大で1mmです。
特徴
- 内部電流モード補償
- 最も低いドロップアウトのたの最高100%デューティサイクル
- セレクタブル強制PWMモードおよびPFMモード
- 最大4MHzの外部同期
- プリバイアス出力をともなう起動
- 無効になっている時のソフトストップ出力放電
- 2ms内部デジタル起動
- 1ms遅延をともなうパワーグッド(PG)出力
- パッケージの種類: DFN-10
- パッケージの寸法: 3mm x 3mm x 1mm
アプリケーション
- DC-DC POLモジュール
- µC/µP、FPGA、DSPパワー
- プラグインDC-DCモジュール(ルータとスイッチャ用)
- 試験および測定システム
- リチウムイオン電池パワーデバイス
- バーコードリーダー
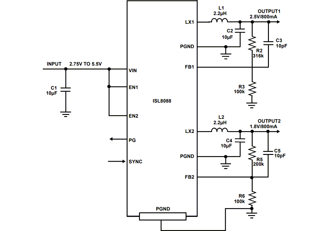
標準アプリケーション回路
公開: 2020-01-29
| 更新済み: 2024-04-22
