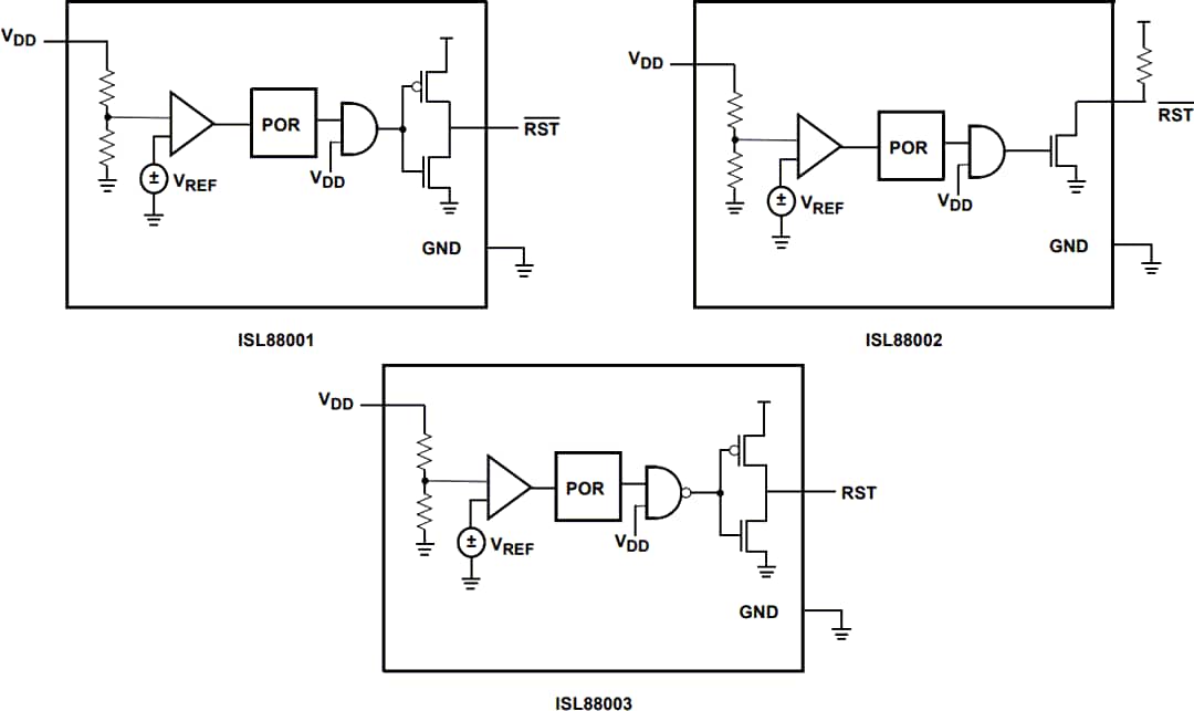
ISL88001、ISL88002、ISL88003は、1.8V ~ 5.0Vの標準電源を対象とした最も一般的な電圧トリップポイントで販売されています。これらのリセット閾値電圧は±1.2%以内の精度で、リセット信号は最低1Vまで有効です。アクティブハイおよびアクティブロー・リセット出力は、プッシュプルおよびオープンドレイン構成で利用可能です。
ISL88001、ISL88002、ISL88003は、低電力消費および高閾値精度を目的に特別に設計されており、電子機器およびポータブル機器に特に適しています。
特徴
- シングル電圧監視装置
- 固定電圧オプションによって、+1.8V、+2.5V、+3.0V、+3.3V +5.0V電源の正確な監視が可能
- 超低160nA供給電流
- 電圧閾値精度:±1.2%
- パワーオンリセットタイムアウト:190ms
- 最低VDD = 1Vまで有効なリセット信号
- 外付け部品不要
- 電源過渡に対する耐性
- 小型3リードSC-70およびSOT-23パッケージでご用意あり
- MAX803、MAX809、MAX810とのピン互換性あり
- 無鉛、RoHS準拠
アプリケーション
- マイクロコントローラとマイクロプロセッサ・システム
- インテリジェント機器
- コントローラ
- コンピュータシステム
- ポータブルバッテリ駆動機器
- ハンドヘルドデバイス
ブロック図
標準アプリケーション回路
公開: 2020-01-29
| 更新済み: 2025-07-21

