Renesas Electronics ISL91107IRバックブーストレギュレータ
Renesas / Intersil ISL91107IR バックブーストレギュレータは、高度に統合されたバックブーストスイッチングレギュレータで、安定化出力電圧以上または以下のいずれかでの入力電圧を受け入れます。他のバックブーストレギュレータとは異なり、このレギュレータは、大幅な出力低下を招かずに動作モード間で自動的に過渡されます。このデバイスには最大2Aの出力電流(PVIN = 2.8V、VOUT = 3.3V)を供給する能力があり、完全に同期された4スイッチアーキテクチャのために優れた効率性を実現しています。また、僅か45μAの無負荷自己消費電流によって、軽負荷条件下でも効率が最適化されます。ISL91107IRは、スタンドアロンのアプリケーション用に設計されており、3.3V固定出力電圧または可変出力電圧に対応しており、外部抵抗分圧器が搭載されています。外部抵抗分割器を使用して、最低1Vまたは最高5.2Vの出力電圧に対応できます。The Renesas Electronics ISL91107IR Buck-Boost Regulator is housed in a compact 3mm x 4mm TQFN package ideal for space-constrained applications.
特徴
- 安定化出力電圧以上または以下の入力電圧を受け入れる
- バックモードとブーストモード間の自動およびシームレスな移行
- 入力電圧範囲: 1.8V~5.5V
- 出力電流: 最高2A (PVIN = 2.8V、VOUT = 3.3V)
- 高い効率性: 最大96%
- 45μA自己消費電流によって軽負荷効率を最大化
- 2.5MHzのスイッチング周波数によって、外付け部品サイズを最小限に抑える
- 選択可能な強制PWMモード
- 短回路、過温度、低電圧の完全保護
- 小型3mm x 4mm TQFNパッケージ
アプリケーション
- スマートフォンおよびタブレットPC
- ワイヤレス通信機器
- 光モジュールネットワーク機器
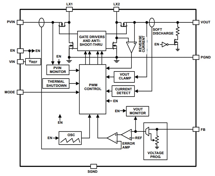
ブロック図
公開: 2017-03-07
| 更新済み: 2022-06-20
