Renesas Electronics ISL9113同期ブーストコンバータ
Renesas Electronics ISL9113同期ブーストコンバータは、3セルアルカリ、NiCd、NiMH、または1セルのリチウムイオン/リチウムポリマ電池によって駆動されるデバイスのための電源ソリューションです。ISL9113には、USB-OTGまたはポータブルHDMIアプリケーションを対象とした固定5Vまたは調整可能な出力オプションがあります。このデバイスは、3V入力および5V出力から500mAを供給するように保証されており、標準1.3Aのピーク電流制限があります。1.8MHzの高スイッチング周波数によって、小型・低背インダクタやセラミックコンデンサを使用できるようになり、全体的なソリューションサイズを最小化できます。ISL9113は、内部補償されている完全統合型の同期コンバータで、最小限の外付け部品を使用した効率性を目的に最適化されています。軽負荷では、このデバイスはスキップモードになり、20μAの自己消費電流しか消費しないため、軽負荷でのさらなる高効率と最大限のバッテリ寿命がもたらされます。ISL9113同期ブーストコンバータは、8リードDFNパッケージおよび6バンプWLCSPパッケージでご用意があります。
特徴
- 標準の動作条件下で最大95%の効率性
- 入力電圧範囲: 0.8V~4.7V
- スイッチング周波数範囲: 1.5MHz~2.0MHz
- 出力電流: 最大500mA (VBAT = 3.0V、VOUT = 5.0V)
- 低自己消費電流 (IQ): 20μA(typical)
- ロジック制御シャットダウン(IQ < 1μA)
- 固定5V、5.1V、または調整式出力
- 1.2V EN高ロジック
- シャットダウン中の出力切断
- 軽負荷状態下でのスキップモード
- 低電圧ロックアウト
- 故障保護: OVP(ADJバージョンのみ)、OTP、短絡
- 動作温度範囲: -20°C~+85°C
- パッケージオプション
- DFN-8 (2mm x 2mm)
- WLCSP-6 (0.8mm x 1.36mm)
アプリケーション
- ポータブルHDMI
- USB-OTG
- スマートフォン
- タブレットとモバイルインターネットデバイス
ISL9113ERAZのブロック図
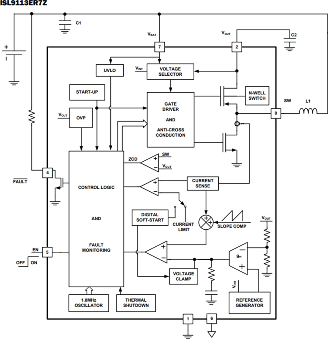
ISL9113ER7Zブロック図
ISL9113ERAZのアプリケーション回路
ISL9113ER7Zのアプリケーション回路
公開: 2019-10-04
| 更新済み: 2023-10-13
