Renesas Electronics ISL9120低消費電力バックブースト・レギュレータ
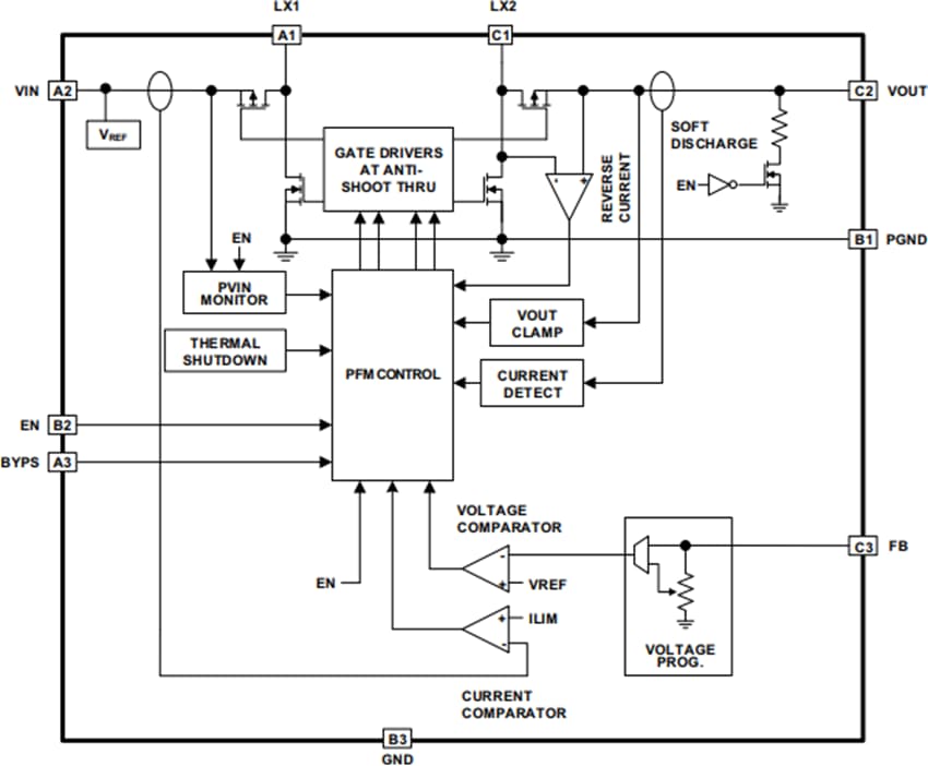
Renesas Electronics ISL9120低消費電力バックブースト・レギュレータは、高度統合DC-DCスイッチング・レギュレータで、安定化出力電圧以上または未満のいずれかの入力電圧を受け入れます。ISL9120は、大幅な出力の乱れを生じることなく、バックモードとブーストモードとの間で自動的に遷移します。また、ISL9120には、自動バイパス機能もあります。入力電圧が一般的に出力電圧の1%~2%内の場合、VINピンとVOUTピンの間に直接バイパス接続があります。また、自動バイパス機能に加えて、ISL9120は、BYPピンを使用してバイパス機能を強制しています。ISL9120は、最大800mAの出力電流(VIN = 2.5V、VOUT = 3.3V)を供給する能力があり、適応型電流制限パルス周波数変調(PFM)制御アーキテクチャのおかげで優れた効率性を発揮できます。
ISL9120は、スタンドアロンのアプリケーション用に設計されており、3.3V固定出力電圧または可変出力電圧に対応しており、外部抵抗分圧器が搭載されています。電圧安定化を必要としない場合、強制バイパス省電力モードを選択できます。ISL9120は、強制バイパスモードにおいて、動作温度範囲全体で3.5μA未満の電流しか消費しません。
ISL9120は、単体のインダクタとごく少数の外付け部品のみ必要です。ISL9120は超小型フォームファクタで、ウェアラブル、スマートフォン、スマートサーモスタット、POS端末を始めとする、モノのインターネットを構成するコネクティッド・デバイスに最適です。
特徴
- 安定化出力電圧以上または以下の入力電圧を受け入れる
- 自動バイパスモード機能
- バックモードとブーストモード間の自動およびシームレスな移行
- 広い1.8V~5.5Vの入力電圧範囲
- 選択可能な強制バイパス省電力モード
- 小および大電流での効率を最適化する適応型マルチレベル電流制限スキーム
- 出力電流: 最大800mA (VIN = 2.5V、VOUT = 3.3V)
- 高効率: 最大98%
- 41μAの自己消費電流によって軽負荷効率を最大化
- 過温度と低電圧を対象に完全保護済
- コンパクトな1.41mm x 1.41mm WLCSPおよび3mm × 3mm TQFNパッケージオプション
- 無鉛、RoHS準拠
アプリケーション
- スマートフォン
- タブレット
- スマートサーモスタット
- ウェアラブル
- 健康・フィットネス
- POS
ビデオ
ブロック図
標準的なアプリケーション図
公開: 2018-07-05
| 更新済み: 2023-02-09
