ISL9301には、別々の電力経路を使用してシステム負荷の供給とバッテリの充電を行います。この機能によって、バッテリが完全に放電していてもシステムを即座に動作させることができます。この機能によって、システムに入力源を供給し続けながら、バッテリが満タンになったら充電を終了できるため、不必要な充電/放電サイクルの最小化とバッテリ寿命の向上を実現できます。
2つの表示ピン(PPRとCHG)使用すると、マイクロプロセッサまたはLEDへのシンプルなインターフェイス接続が可能になります。
ISL9301は、10リードDFNパッケージでご用意があり、無鉛でRoHSに準拠しています。
特徴
- シングルセル・リチウムイオン/ポリマ電池を対象とした完全充電器
- 充電およびシステム電流を最適化する電力経路管理
- 実際の充電電流に基づいたインテリジェント・タイムアウト間隔
- バッテリを切断する統合切断スイッチ
- 1%充電器出力電圧精度
- プログラマブル充電電流
- プログラマブル充電終了電流
- 熱保護用の電荷電流熱フォールドバック
- 完全に放電されたバッテリのトリクル充電
- 28V最高電圧 @ VINピン
- 電力の存在と充電の表示
- 周囲温度範囲: -40°C~+85°C
- パッケージの種類: DFN-10
- パッケージの寸法: 3mm x 3mm
- 無鉛かつRoHS準拠
アプリケーション
- 携帯電話
- BLUETOOTH®デバイス
- スタンドアロン充電器
- その他のモバイルデバイス
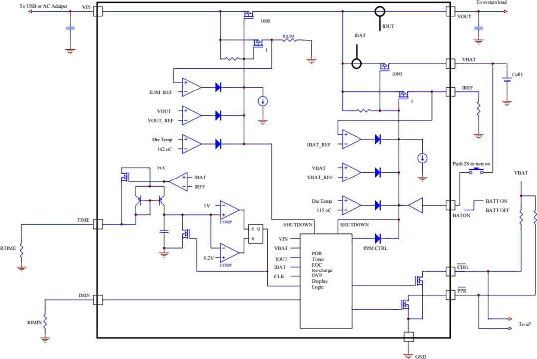
ブロック図
標準アプリケーション回路
公開: 2019-10-03
| 更新済み: 2023-10-13

