Renesas Electronics RAA210030降圧DC/DC Mini電源モジュール
Renesas Electronics RAA210030降圧型DC/DC Miniパワーモジュールは、最大3Aの連続電流を供給する、コンパクトなシングルチャネル同期降圧型・非絶縁型完全電源です。この電源モジュールは、2.7V~ 5.5Vの単入力パワーレールで動作し、コントローラ、ゲートドライバ、パワーインダクタ、およびMOSFETが統合されています。RAA210030電源には、ピーク電流モード制御スキームが採用されており、高速過渡応答と優れたループ安定性を実現しています。出力電圧は、最低0.6Vまで設定でき、ライン、負荷、温度全体で ±1.5%より高いセットポイント精度が備わっています。RAA210030電源モジュールは、軽負荷時のパルス周波数変調(PFM)または強制パルス幅変調(FPWM)向けに構成できます。FPWMは、ノイズとRF干渉を低減します。PFMは、軽負荷時のスイッチング損失を抑えることでより高い効率性をもたらします。主なアプリケーションには、電気通信、産業、光学、医療機器、POL(ポイントオブロード)変換、MCU、MPU、DSP、FPGAがあります。
特徴
- 3Aコンプリート電源:
- コントローラ、ゲートドライバ、MOSFET、インダクタを集積
- 調整可能な出力電圧:
- 最小0.6V、ライン、負荷、温度全体で±1.5% の精度
- 効率性 最大95%
- デフォルトの2MHz電流モード制御動作:
- 500kHz ~ 4MHzの間で抵抗を使用して調整可能
- 外部同期 最大4MHz
- デューティサイクル 100%
- 入力電圧範囲 2.7V~5.5V
- 専用のイネーブルピンとパワーグッドフラグ
- ソフトスタート時間 内部1ms
- PFMまたはFPWMモードを選択可能
- ソフトストップ出力放電
- UVLO、OCP、負のOCP、OVP、およびOTP
- OCP/短絡保護(SCP)ヒカップモード
- RoHS対応で小型の3mm×3mm×1.08mm(最大1.15mm)DFN埋め込み型ラミネートパッケージ
特徴
- POL(ポイントオブロード)変換
- MCU、MPU、DSP、FPGA
- 電気通信、産業、光学、医療機器
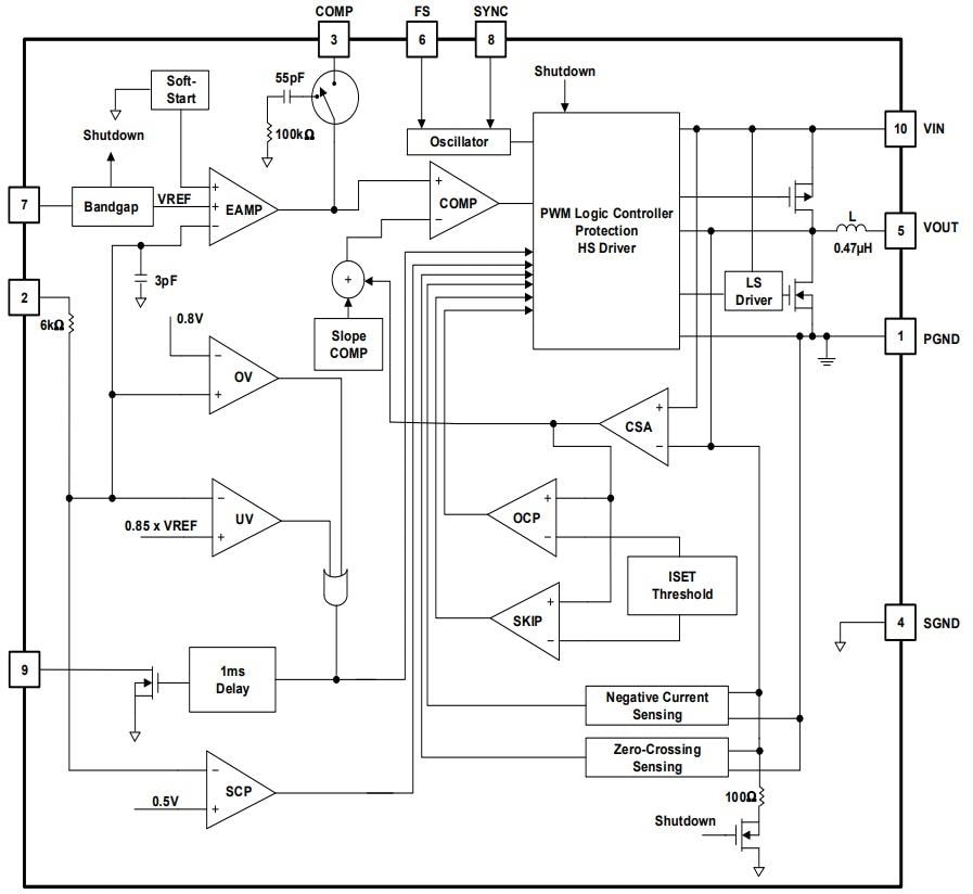
ブロック図
一般的なアプリケーション回路
公開: 2023-05-19
| 更新済み: 2023-05-19
