Renesas Electronics RAA211230同期式降圧レギュレーター
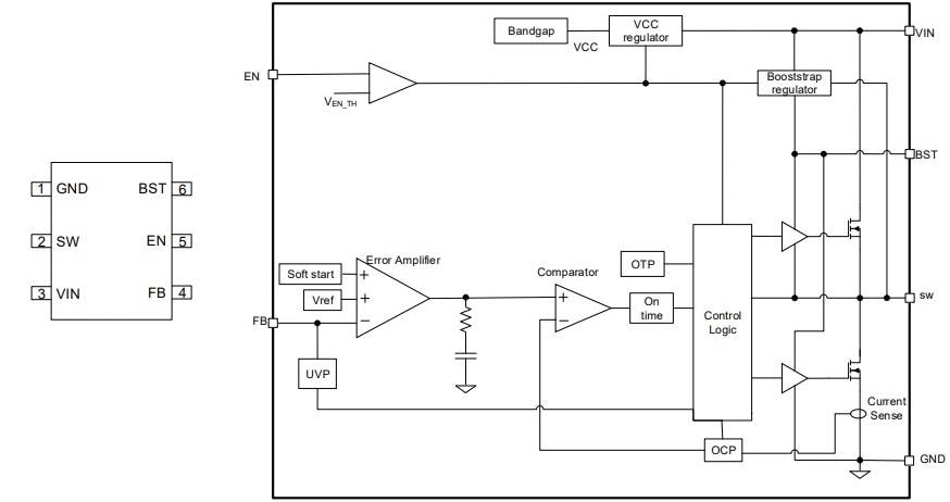
Renesas Electronics RAA211230同期降圧レギュレータは、電流モード一定オンタイム (COT) 制御を備えた統合型24V、3Aスイッチング レギュレータです。このレギュレータは、400µA自己消費電流、0.765Vリファレンス電圧(2%精度)、0.8ms内部ソフトスタート時間が特徴です。RAA211230スイッチングレギュレータには、統合高圧側(85mΩ) および低圧側(45mΩ) MOSFETが格納されています。 この降圧レギュレータは、入力低電圧ロックアウト (UVLO) 、過電流保護 (OCP) 、出力低電圧保護 (OUVP) 、および過熱保護 (OTP) を含む包括的な保護を提供します。代表的なアプリケーションには、産業用電源、汎用、組み込みシステム、I/O電源があります。特徴
- 入力供給範囲: 4.5V ~ 24V
- 出力電流最大3A
- 統合ハイサイド(85mΩ) およびローサイド(45mΩ) MOSFET
- 静止電流 400μA
- 60nsの最小オンタイムと275nsの最小オフタイム
- 基準電圧:0.765V(2%精度)
- 軽負荷状態下でのPFMモード
- 内部補償が備わった電流モードコンスタントオンタイム(COT)制御
- 内部0.8msソフトスタート時間
- 保護:
- ローサイド過電流(LSOC) 制限
- 入力不足電圧ロックアウト(UVLO)
- 過熱防止機能 (OTP)
- Hiccup モードによる出力低電圧保護 (OUVP)
- 正確なEN閾値
- 6 LD TSOT23パッケージ
アプリケーション
- 汎用
- 産業用電源
- 組込みシステム
- I/O電源
機能ブロック図
標準アプリケーションの回路図
公開: 2023-12-13
| 更新済み: 2023-12-19
