特徴
- 入力範囲:4.5V~60V
- 0.8Vの基準電圧、精度1%
- 調整可能な出力電圧(0.8V~Dmax*VIN)
- モジュレータ:コンスタントオンタイム(COT)
- 低い静止電流
- 優れたラインおよび負荷調整
- 内部または外部の制御ループ補償を選択可能
- 可変負荷に依存するスイッチング周波数
- 出力パワーグッド(PG)インジケータ
- プログラム可能なオプションの固定2msソフトスタート機能
- プログラム可能なスタートアップとシャットダウンの遅延
- バイパス機能付きの集積LDOで高効率動作を実現
- 完全な保護:ハイサイド過電流(HSOC)およびローサイド電流の両方向の保護、出力過電圧保護(OVP)および出力低電圧保護(OUVP)、入力不足電圧ロックアウト(UVLO)、過熱保護(OTP)
- 内部帰還抵抗を使用するオプションの3.3VデフォルトV OUT
- 28 Ld 4mmx5mmのQFNパッケージ
アプリケーション
- 産業用電源
- 48Vの産業用およびコンピューティング用PoL
- バッテリ駆動アプリケーション
- ATM、自動販売機、ゲーム機
- ロボティクス
- プログラマブルロジックコントローラ
- 自動車のアフターマーケット
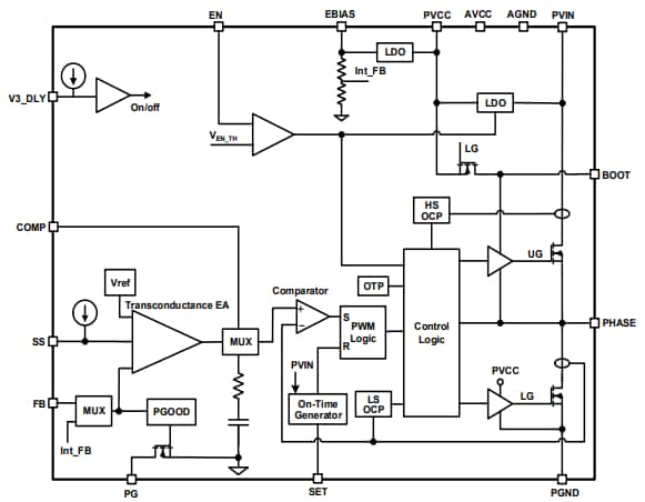
ブロック図
公開: 2021-09-01
| 更新済み: 2023-04-28

