Renesas Electronics RAA212422同期バック・レギュレータ
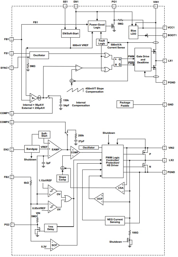
Renesas Electronics RAA212422同期バック・レギュレータは、1.1Aバック・レギュレータと組み合わせるように設計されているデュアル出力レギュレータで、1.5Aバック・レギュレータが搭載されており、どちらも異なる入力範囲が備わっています。これらのバック・レギュレータは、使いやすさ、高い効率性、低BOM数のソリューションで、どちらのレギュレータにも統合ハイサイドおよびローサイドMOSFETが備わっています。RAA212422バック・レギュレータは、サーマル・シャットダウン、内部および外部補償、パワーグッド機能、ヒカップ過電流保護、プログラマブル・ソフトスタートが特徴です。この広いVINバック・レギュレータは、500kHzの周波数でスイッチングを行います。また、低VINバック・レギュレータは、1MHzのスイッチング周波数で動作します。RAA212422バック・レギュレータは、PWMモードおよび100%負荷サイクルで動作し、ノイズ感受性とRF干渉を低減します。これらのバック・レギュレータは、3mm x 6mm TDFNプラスチック・パッケージでご用意があり、-40°C~125°Cの温度範囲で動作します。一般的なアプリケーションには、産業用制御、分散型電源、医療機器、クラウドインフラ、ケーブルモデム、FPGA電源、LCDパネルがあります。
特徴
- 広いVINバック・レギュレータ:
- 入力電圧: 3V~40V(1.1A出力電流あり)
- 500KHzの内部固定周波数または300kHz~2MHzの調整可能スイッチング周波数
- 内部または外部ソフトスタート
- 低VINバック・レギュレータ:
- 1.5Aの出力電流による2.7V~5.5Vの入力電圧
- VOUT範囲: 0.6V~VIN
- 1MHzの固定スイッチング周波数
- 高効率のための同期動作
- 統合ハイサイドおよびローサイドMOSデバイス
- 内部または外部補償オプション
- 電源正常とイネーブル機能
- サーマルシャットダウン
アプリケーション
- 産業用制御装置
- 医療機器
- ポータブル計測機器
- 分散型電源
- クラウド・インフラ
- 汎用ポイント・オブ・ロードDC/DC
- セットトップ・ボックスとケーブル・モデム
- FPGAパワー
- DVD
- HDDドライブ
- LCDパネルとTV
ブロック図
標準アプリケーション回路
公開: 2019-01-11
| 更新済み: 2023-06-13
