Renesas Electronics RAA223010 AC/DCバックレギュレータ
Renesas Electronics RAA223010AC/DC バック レギュレータは、10Wの出力電力を供給できる700V統合 MOSFET を備えた超低スタンバイ電力を備えています。このバックレギュレータには、重負荷のための定オフタイム制御と軽負荷動作のためのパルス周波数変調 (PFM) が組み合わされています。RAA223010レギュレータには、低入力電圧での入力回路の過電流を防止する入力電圧低下保護 が組み込まれています。この AC/DC 降圧レギュレータは、 短絡、過負荷、過電圧、オープン フィードバックなどの出力障害状態に対するヒカップ 保護を備えています。RAA223010バックレギュレータは、3.3Vの出力電圧に対応しています。AC/DCバックレギュレータは、最大80%の効率性を達成しており、内蔵周波数デザリングによってEMIノイズスペクトルを低減します。このバックレギュレータは、小型7 Ld SOICパッケージでご用意があります。代表的なアプリケーションには、家電、計測と産業制御、バイアス電力、ホームオートメーション、IoT、センサがあります。
特徴
- 超低スタンバイ電力(< 15mW)
- 可聴ノイズなし
- 低静止電流(<75µA)
- プログラム可能なパルス周波数変調(PFM)はさまざまなスタンバイ電力要件に対するCOUT の最適化が可能
- 保護機能:
- 短絡保護(SCP)
- 過負荷防止機能 (OLP)
- 過電圧保護(OVP)
- オープンフィードバック保護
- 過熱防止機能 (OTP)
- 低EMI(周波数デザリング時)
- 出力電圧: 3.3V
- 7 Ld SOICパッケージ
- 連続消費電力 1W(TA = 25°C)
- -0.3V〜700Vのドレイン(ソース)電圧
- -60°C〜150°Cの最高保管温度範囲
アプリケーション
- 家電製品
- ホームオートメーション、IoT、センサ
- 計測と産業制御
- Bias Power
標準アプリケーションの回路図
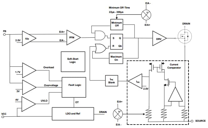
ブロック図
ビデオ
公開: 2024-02-12
| 更新済み: 2024-04-25
