Renesas Electronics RAA223011 700V非絶縁AC/DC降圧レギュレータ
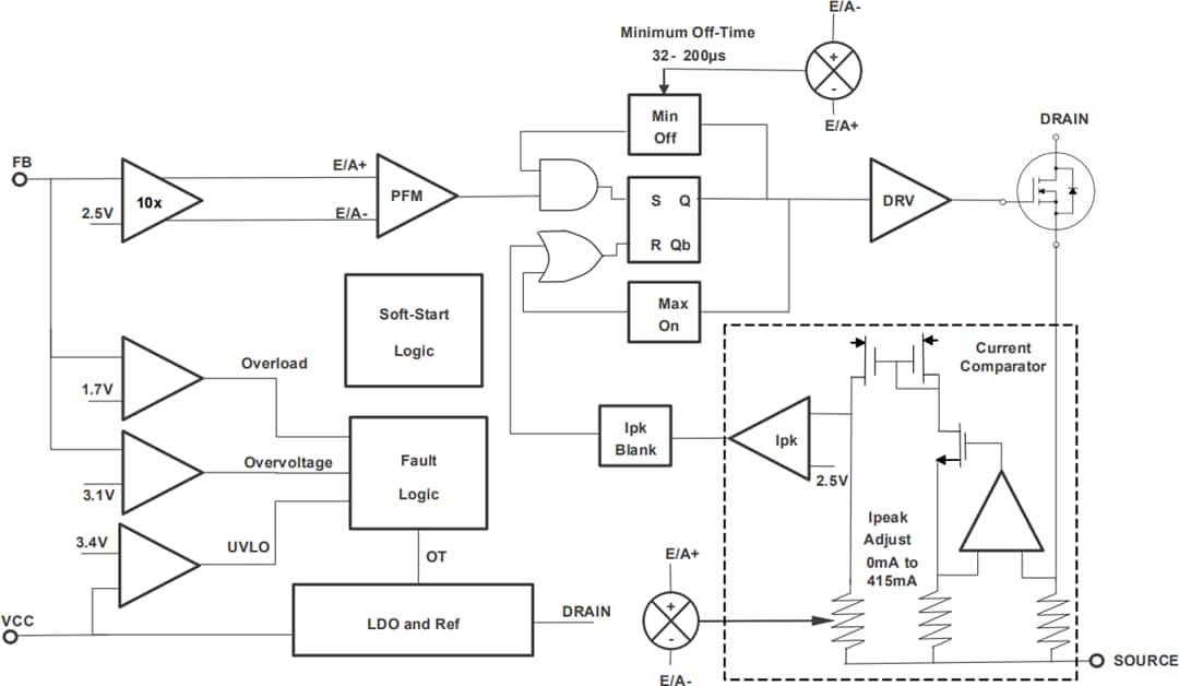
Renesas Electronics RAA223011 700V非絶縁AC/DC降圧レギュレータは、待機電力が極めて低く、最大4.0Wまでの出力電力を供給できる集積700V MOSFETが特徴です。最低3.3Vの出力電圧に対応しています。RAA223011は、重負荷のための定オフタイム制御と軽負荷動作のためのパルス周波数変調(PFM)を兼ね備えています。コンスタントオフタイムは、約30kHzの可聴周波数以上のスイッチング周波数を制御します。PFMは、優れた軽負荷効率と超低電力消費(無負荷時<10mW)を提供しながら、あらゆる可聴ノイズを排除します。最大80%の効率性を達成しています。RAA223011は、EMIノイズをさらに低減する内蔵周波数デザリングも特徴です。RAA223011は、低入力電圧時に入力回路を過電流から保護する入力電圧低下保護、および短絡、過負荷、オープンフィードバックといった出力障害状態の問題からの保護を搭載しています。
Renesas Electronics RAA223011700V非絶縁AC/DC降圧レギュレータは、SOIC-7、SOIC-8、およびTSOT23-5パッケージオプションで使用できます。
特徴
- 統合700V MOSFET
- スタンバイ電力:極めて低い<10mW
- 可聴ノイズなし
- 低自己消費電流:100μA未満
- 出力電力:最大4.0W
- 出力電圧:最低3.3V
- 周波数デザリングによる低EMI
- プログラム可能なPFMでさまざまなスタンバイ電力要件のためのCOUT の最適化を実現
- 保護機能
- 短絡保護(SCP)
- 過負荷防止機能(OLP)
- オープンフィードバック 保護
- 過熱保護 (OTP)
- SOIC-7、SOIC-8、TSOT23-5パッケージ・オプション
- RoHS準拠
アプリケーション
- 家電製品
- ホームオートメーション、IoT、センサ
- 計測と産業制御
- Bias Power
ドキュメント
ビデオ
ブロック図
標準アプリケーション回路
ピン指定
公開: 2021-06-23
| 更新済み: 2023-08-14
