Renesas Electronics RAA223021 700V非絶縁AC/DCバックレギュレータ
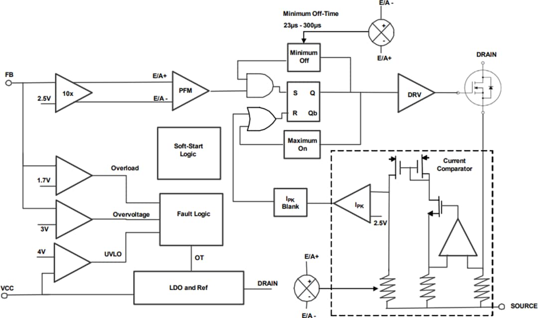
Renesas Electronics RAA223021 700V非絶縁AC/DCバックレギュレータは、待機電力が極めて低く、最大8.0Wまでの出力電力を供給できる集積700V MOSFETが特徴です。また、最低で3.3Vの出力電圧をサポートしています。RAA223021には、重負荷のためのコンスタント・オフタイム制御、および軽負荷動作のためのパルス周波数変調(PFM)が組み合わされています。定オフタイムは、約50kHzの可聴周波数以上のスイッチング周波数を制御します。PFMは、軽負荷効率に優れており、電力消費を極めて低く抑えながら(無負荷時<20mW)、あらゆる可聴ノイズを排除します。最高80%までの効率性を達成できます。RAA223021は、EMIノイズをさらに低減する内蔵周波数デザリングも特徴です。RAA223021には、低入力電圧時に入力回路を過電流から保護する入力電圧低下(ブランアウト)保護、および短絡、過負荷、オープンフィードバックといった出力障害状態のヒカップ保護が搭載されています。
Renesas Electronics RAA223021 700V非絶縁AC/DCバックレギュレータは、SOIC-7パッケージでご用意があります。
特徴
- 集積700V MOSFET
- <20mW超低待機電力
- 可聴ノイズなし
- <100μA超小自己消費電流
- 最高8.0Wまでの出力電力
- 最低で3.3Vの出力電圧
- 低EMI(周波数デザリング時)
- さまざまな待機電力要件のためのCOUTの最適化を実現できるプログラマブルPFM
- 保護機能
- 短絡保護(SCP)
- 過負荷保護 (OLP)
- オープンフィードバック保護
- 温度過昇防止 (OTP)
- SOIC-7パッケージ
- RoHS準拠
アプリケーション
- 家庭用電化製品
- ホームオートメーション、IoT、センサ
- 計測と産業制御
- バイアス電力
ドキュメント
ビデオ
ブロック図
標準アプリケーション回路
ピン指定
公開: 2021-06-23
| 更新済み: 2022-03-11
