Renesas Electronics RAA223181 900Vオフラインフライバック・レギュレータ
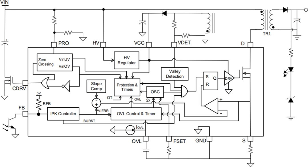
Renesas Electronics RAA223181 900Vオフラインフライバック・レギュレータは、スマートメータ電源およびその他の一般的な絶縁電源といった高入力電圧と信頼性の高いアプリケーション向けに最適化されています。RAA223181は、全負荷での一定のスイッチング周波数が備わった不連続導通モード(DCM)で動作します。このデバイスは、スマートメータの通信に干渉することなく、一定の周波数でスイッチングしながら、簡単なフィードバック・ループ設計で本質的に安定しています。RAA223181は、軽負荷でバーストモード動作に入り、3kHz以下のバースト周波数を維持しながらIC電力消費を低減し、PLC周波数帯域への干渉を回避します。RAA223181は、独自の短時間重負荷動作モードが特徴で、プログラミングされた時間で最大12Wの出力電力を供給します。この機能によって、送信モードで2倍の電力を目的に過設計にすることなく、スマートメータ電源を通常の電力レベルで設計でき、システムコストを大幅に削減できます。
RAA223181には、ブリッジ整流器の後に2つの400Vの積層型電解コンデンサが一般的に必要になる265VACより高い入力電圧を対象とした、省コスト機能もあります。RAA223181には、400Vコンデンサ1個のみが使用されています。このデバイスは過電圧を検出し、DCバスの入力コンデンサをMOSFETで切断してスイッチングを停止します。この機能によって、高価な高電圧電解コンデンサのコストを節約できます。
さらに、RAA223181には、バレー・スイッチング技術が採用されており、スイッチング損失を低減して高温動作での熱性能を向上させます。このデバイスは、入力ブラウンアウト保護、出力過負荷、短絡、VccUV、VccOV、VinUV、ピーク電流制限、一次ショート、過温度保護も特徴です。
Renesas Electronics RAA223181 900Vオフライン・フライバック・レギュレータは、SO16-13パッケージに格納されており、-40°C~+ 125°Cの動作温度範囲が備わっています。
特徴
- 統合900V 10ΩMOSFETが備わったフライバック・レギュレータ
- 最大450VACの入力用の単一400V入力コンデンサ
- 重負荷動作(最大12W)のための周波数2倍(プログラマブル持続時間<100ms)
- 軽負荷ではバーストモード動作
- スイッチング損失を低減するバレー・スイッチング
- プログラマブル定周波数DCM動作(50kHz 100kHzの推奨範囲)
- 保護機能には、短絡保護(SCP)、過負荷保護(OLP)、入力低電圧ロックアウト(VinUV)、入力OVP、VCC過電圧保護(VccOV)、VCC低電圧ロックアウト(VccUV)、過温度保護(OTP)があります。
- -40°C~+125°C動作温度範囲
- SO16-13パッケージ
アプリケーション
- スマートメーター
- 大型家電
- 産業用制御装置
ブロック図
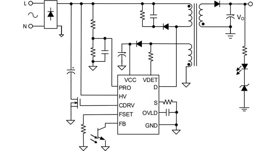
標準フライバック回路
公開: 2022-03-16
| 更新済み: 2022-07-14
