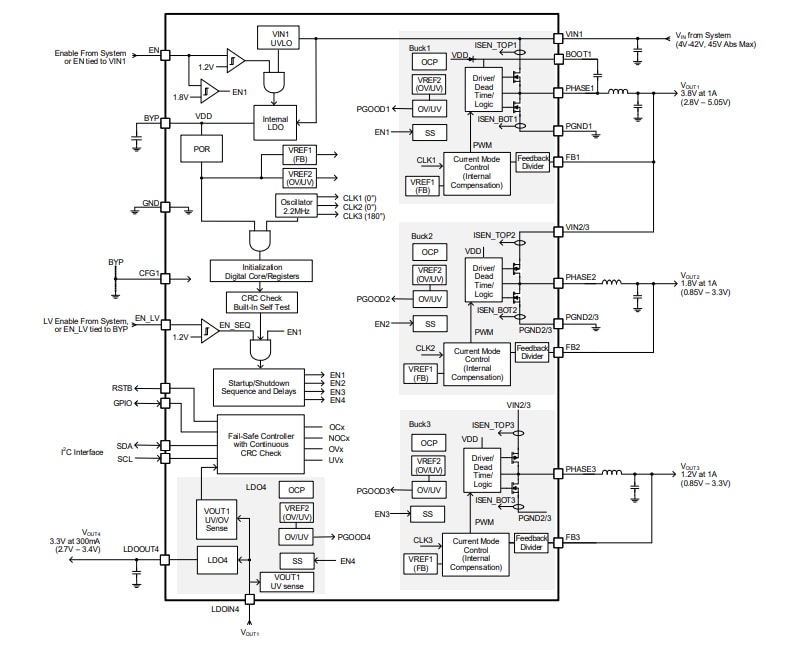
Renesas RAA271082自動車PMIC は、ASIL-D ISO-26262開発プロセスを実証し、ASIL-Bデバイス・メトリックを満たすように設計されています。RAA271082には、OV/UVモニタ用の2番目のバンドギャップリファレンス、電源投入時の内蔵自己テスト、独立した OV/UVモニタリング、および内部レジスタとI2C通信での継続的なCRCエラーチェックが組み込まれています。
このデバイスは高密度の電力ソリューションを提供し、必要な外付け部品が少なく、ボードスペースも最小限で済みます。PMICは、内部ワンタイムプログラマブル(OTP)メモリを使用して構成された広範な機能セットを提供します。各出力電圧の選択、電力シーケンシング、OV/UV閾値など、ほぼすべてのデバイスオプションが内部で構成されており、選択に外付け部品は必要ありません。レギュレータは内部補償も提供します。バックは高効率を実行するために同期しており、高周囲温度を必要とする過酷な環境で動作することができます。
RAA271082は、4mm × 4mm 24リードステップカットQFN(SCQFN)パッケージに格納されており、熱性能を向上させる露出パッドが付属しています。このデバイスは、グレード1に認定されたAEC-Q100であり、-40°C~+125°Cの周囲温度範囲を備え、-40°C~+150°Cのジャンクション温度範囲にわたって電気的に指定されています。
特徴
- ASIL-D ISO26262開発プロセス
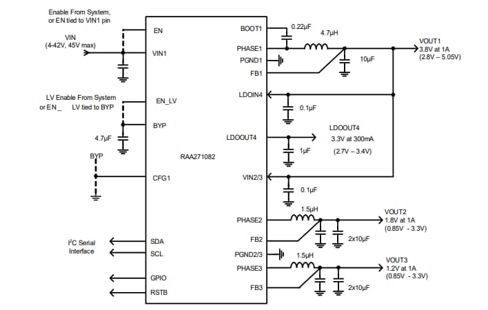
- VIN動作範囲:4.0~42V、開始範囲:4.5~42V
- オプションの疑似ランダムスペクトラム拡散による2.2MHzの固定スイッチング周波数
- 内部補償とLDO 1台が備わった3台の同期バック
- バック1出力範囲:2.8V~5.05V、最大1A
- バック2/3出力範囲:0.85V~3.3V、最大1A
- LDO4出力範囲:2.7V~3.4V、最大300mA
- ±4%、±6%、±8%、および±12%のOTP UV/OV閾値
- OTP電力アップ/ダウンシーケンスと遅延
- Buck2、Buck3、LDO4でのオプションの出力放電
- 構成可能なGPIOピン
- デュアルENピン
- AEC-Q100認定、グレード1の-40°C~+125°C(TJ = +150°C)
- 保護
- 入力電圧UVLO
- 出力OV/UV
- 内部および出力LDOでの過電流保護
- 過熱シャットダウン
- 機能安全
- 電力投入時の内蔵自己テスト(BIST)
- デュアル・バンドギャップ/リファレンス・チェーン
- Buck1出力用の独立UV/OVセンスパス
- 構成可能なウィンドウWatchdogタイマ(WWDT)
- OTPシャドウレジスタの継続的なCRCチェック
- CRC保護I2C通信
- 構成可能な障害マネージャ
アプリケーション
- ドライバ監視カメラ
- リアおよびサラウンド表示HD自動車カメラ
- バッテリ管理システム用のマイクロコントローラPMIC
- ゾーンおよびドメインコントローラ用のマイクロコントローラPMIC
- マイクロコントローラPMIC(ゲートウェイ装置用)
代表的なアプリケーション図
ブロック図
公開: 2022-11-21
| 更新済み: 2023-06-20

