Renesas Electronics RL78/G16静電容量式タッチ評価システム

Renesas Electronics   RL78/G16静電容量式タッチ評価システムは、 ボタン、スライダ、ホイールなどのタッチ・ソリューションを評価するように設計されています。この評価システムは、静電容量式タッチ用のQEを使用して感度を簡単に調節できます。RL78/G16静電容量式タッチ評価システムは、15チャンネルの静電容量式タッチセンサ(CTSUb)端子とシンプルなプロトタイピングが特徴です。この評価システムは家電製品、産業、消費者、ファン、センサ制御、照明、インバータなどでの使用に最適です。

特徴

  • 様々なタッチ機能(ボタン、スライダ、ホイール)の評価に使用
  • シンプルなプロトタイピング
  • ボードやソフトウェアを設計する時にリファレンスとして使用
  • RL78/G16 MCU(R5F121BCAFP)搭載
  • 静電容量式タッチセンサ(CTSUb)端子15チャンネルが利用可能
  • 静電容量式タッチ用のQEを使用して感度を簡単に調節
    • 直感的なインターフェイスで簡単に操作
    • GUIの初心者でも簡単にタッチ・インターフェイスを開発可能
    • 調節されたソースコードを自動的に出力

アプリケーション

  • 家電製品
  • 産業用
  • 消費者
  • ファン
  • センサ制御
  • 照明とインバータ

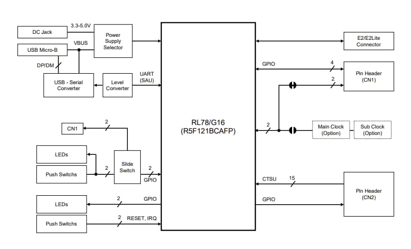
ブロック図

ブロック図 - Renesas Electronics RL78/G16静電容量式タッチ評価システム
公開: 2023-06-30 | 更新済み: 2023-10-20