Richtek RT8070 4A 2MHz Synchronous Step-Down Converters
Richtek RT8070 4A 2MHz Synchronous Step-Down Converters are easy-to-use current mode-controlled DC-DC converters with a 2.7V to 5.5V input supply voltage range. The RT8070 offers an accurate 0.8V reference voltage and integrates low RDS(ON) power MOSFETs to achieve high efficiency. The converters are available in both WDFN-8L 3x3 and SOP-8 (exposed pad) packages.The Richtek RT8070 converters operate in automatic PSM, allowing high efficiency during light load operation. The devices deliver cycle-by-cycle current-limit protection to prevent catastrophic damage in output short circuit, over-current, or inductor saturation. Additionally, the adjustable soft start function prevents inrush current during start-up. The device also supplies input under-voltage lockout, output under-voltage protection, and over-temperature protection to enable a safe and smooth operation in all operating conditions.
Features
- Input voltage range from 2.7V to 5.5V
- Integrated 110mΩ and 70mΩ FETs
- 100% Duty cycle for the lowest dropout
- Power saving mode for light loads
- 200kHz to 2MHz Adjustable frequency
- 0.8V Reference allows the low output voltage
- Enable function
- External soft-start
- Power good function
- Input under-voltage lockout protection
- Output under-voltage protection
- Over-temperature protection
- RoHS-compliant and halogen-free
Applications
- LCD TVs and monitors
- Notebook computers
- Distributed power systems
- IP phones
- Digital cameras
Typical Application Circuit
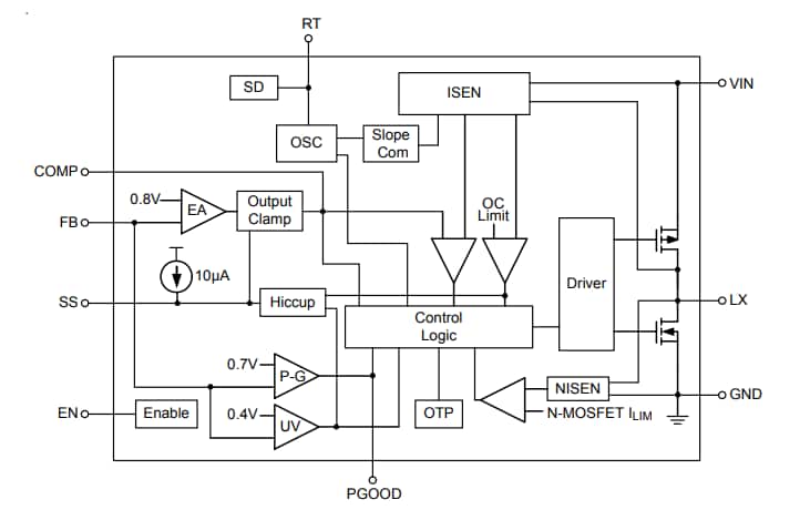
Functional Block Diagram
公開: 2023-07-05
| 更新済み: 2023-07-18
